2025退休后退休金计算方法:
基本养老金=(退休时上年度全市城镇单位就业人员月平均工资+本人指数化月平均缴费工资)÷2×缴费年限×1%。
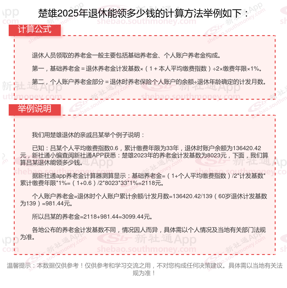
个人账户养老金的计算。个人账户养老金=个人账户累计储存额÷计发月数(例:50岁195个 月、60岁139个月)。

退休金的多少受哪些具体条件的影响呢?
个人缴费指数影响个人账户养老金。缴费指数越高,个人账户余额也会更高,进而提升养老金水平。同时,个人账户储存额也直接影响养老金的多少,储存额越高,养老金越多。
缴费年限:养老金的领取条件之一是累计缴费满15年,但在此基础上,尽可能延长自己的缴费时间。缴费年限越长,你最终获得的养老金就会越多。
(备注:数据仅供参考,具体以当地有关法规为准)
退休金计算
养老保险退休金计算
退休金怎么计算
养老金计算
养老金计算公式
退休金测算
养老保险退休金计算
退休金怎么计算
退休工资计算
养老金