交了这么多年社保你知道我们退休后能领多少钱吗?根据最新的社保退休金在线计算器,职工退休时的社保退休金由两部分组成:社保退休金=基础社保退休金+个人账户社保退休金。
2025内蒙古呼和浩特养老金能拿多少钱?据新社通app获悉,养老保险对于人们来说是很重要的,每个人都会老去,到了退休年龄的时候就可以领取退休金。那么,在内蒙古呼和浩特养老金可以领取多少钱一个月?内蒙古呼和浩特养老金一个月要交多少钱?下面随新社通app小编一起来看看具体详情。
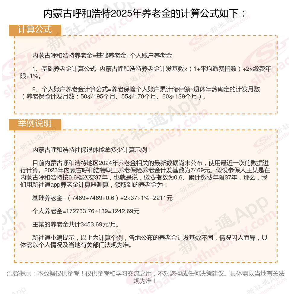
内蒙古呼和浩特退休工资养老金计算方法及公式2024年最新(举例说明)

》点击新社通app养老金计算器,轻松测算你的养老金!
内蒙古呼和浩特退休领取养老金的条件是什么?
1、达到法定退休年龄,并已办理退休手续;
2、所在单位和个人依法参加养老保险并履行了养老保险缴费义务;
3、个人缴费至少满15年(过渡期内缴费年限包括视同缴费年限)。
根据相关法规,在退休之前,养老保险个人账户里的钱不可以提前支取,不过在参保人员出国定居、参保人员死亡以及重复参保这三种特殊情况下,可以申请取出养老保险账户里的资金。
新疆五家渠退休金
退休计发基数
退休金计算
四川绵阳退休金
文山退休金计算
湖南湘潭退休金规划
江西宜春退休金
临沧退休工资
鹤岗退休金计算