交了这么多年社保你知道我们退休后能领多少钱吗?根据最新的社保退休金在线计算器,职工退休时的社保退休金由两部分组成:社保退休金=基础社保退休金+个人账户社保退休金。
退休人员注意,安徽宣城2025年养老金计算公式来了,快来看一下你能领多少钱吧!据新社通app获悉,养老金对于所有人来说都是非常重要的,对于年轻人来说,它是对晚年生活的提前安排,对于老年人来说它是重要的收入来源,也是退休后安享晚年的经济支柱。
可是有很多人并不清楚养老金是如何计算的,已经退休的人虽然每月领着养老金,但是并不清楚金额是如何得来的。其实养老金额度的计算是有一个标准公式的,即使在不同的地区数据有所不同,只要将自己所在地的数据代入即可准确计算出金额,下面我们就详细来了解一下。
安徽宣城退休工资养老金计算方法及公式2024年最新(举例说明)

》点击新社通app养老金计算器,轻松测算你的养老金!
安徽宣城退休领取养老金的条件是什么?
根据有关法规:“参加基本养老保险的个人,达到法定退休年龄时累计缴费满十五年的,按月领取基本养老金。 参加基本养老保险的个人,达到法定退休年龄时累计缴费不足十五年的,可以缴费至满十五年,按月领取基本养老金;也可以转入新型农村社会养老保险或者城镇居民社会养老保险,按照法规享受相应的养老保险待遇。”
其养老金的领取条件为:
1、本人达到法定退休年龄并办理了退休手续;
2、所在单位和个人依法参加基本养老保险并履行缴费义务;
3、个人累计缴费时间满15年。
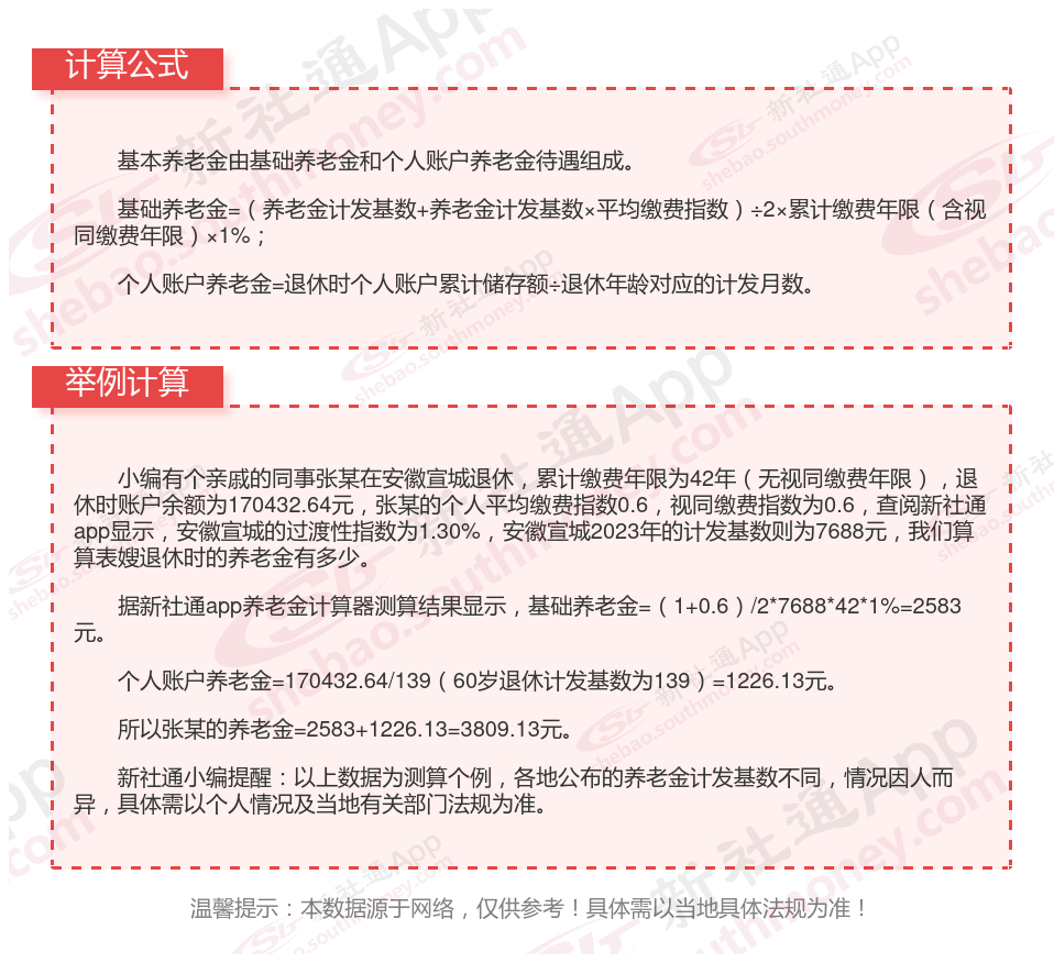
养老金计算公式
四川达州退休金
退休计发基数
云南昭通退休金
社保退休
山东潍坊退休金
湖北鄂州退休金
养老金重算
湖北荆州退休金