交了这么多年社保你知道我们退休后能领多少钱吗?根据最新的社保退休金在线计算器,职工退休时的社保退休金由两部分组成:社保退休金=基础社保退休金+个人账户社保退休金。
退休人员注意,甘肃定西2025年养老金计算公式来了,快来看一下你能领多少钱吧!据新社通app获悉,养老金对于所有人来说都是非常重要的,对于年轻人来说,它是对晚年生活的提前安排,对于老年人来说它是重要的收入来源,也是退休后安享晚年的经济支柱。
可是有很多人并不清楚养老金是如何计算的,已经退休的人虽然每月领着养老金,但是并不清楚金额是如何得来的。其实养老金额度的计算是有一个标准公式的,即使在不同的地区数据有所不同,只要将自己所在地的数据代入即可准确计算出金额,下面我们就详细来了解一下。
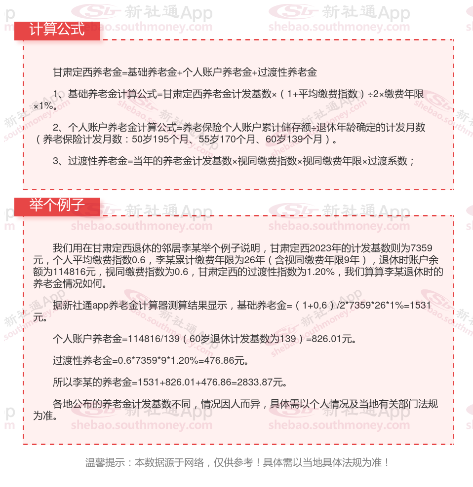
甘肃定西退休工资养老金计算方法及公式2024年最新(举例说明)

》点击新社通app养老金计算器,轻松测算你的养老金!
甘肃定西退休领取养老金的条件是什么?
领取养老金需满足以下条件:
首先,必须达到法定的退休年龄。具体而言,男性通常需要在年满60周岁时方可领取,而女性工人的退休年龄则通常为50周岁。对于担任管理和技术岗位的女性干部,退休年龄则定为55周岁。
其次,个人的基本养老保险缴费年限需累计满15年。若个人的累计缴费年限未能达到这一标准,则其个人账户中的储存额将一次性支付给本人,并终止其养老保险关系。
此外,还需办理退休手续。在满足了上述条件后,需经过劳动有关部门的批准,并完成相应的离退休手续。
值得注意的是,还有一些特殊情况下可以提前退休。例如,从事高空、井下、高温等特殊工种的人员,或因病或非因工致残的人员,可能在未达到正常退休年龄时即有资格领取养老金。
不过,以上所述仅为全国性的基本标准,具体的领取条件可能会因地区而异。因此,为确保获取最准确的信息,建议咨询当地的社保机构或相关部门。
养老金计算
26年退休金
退休金
退休人员补差
新疆昌吉退休金
益阳退休工资
退休工资
退休金
退休人员补差
河南许昌退休金