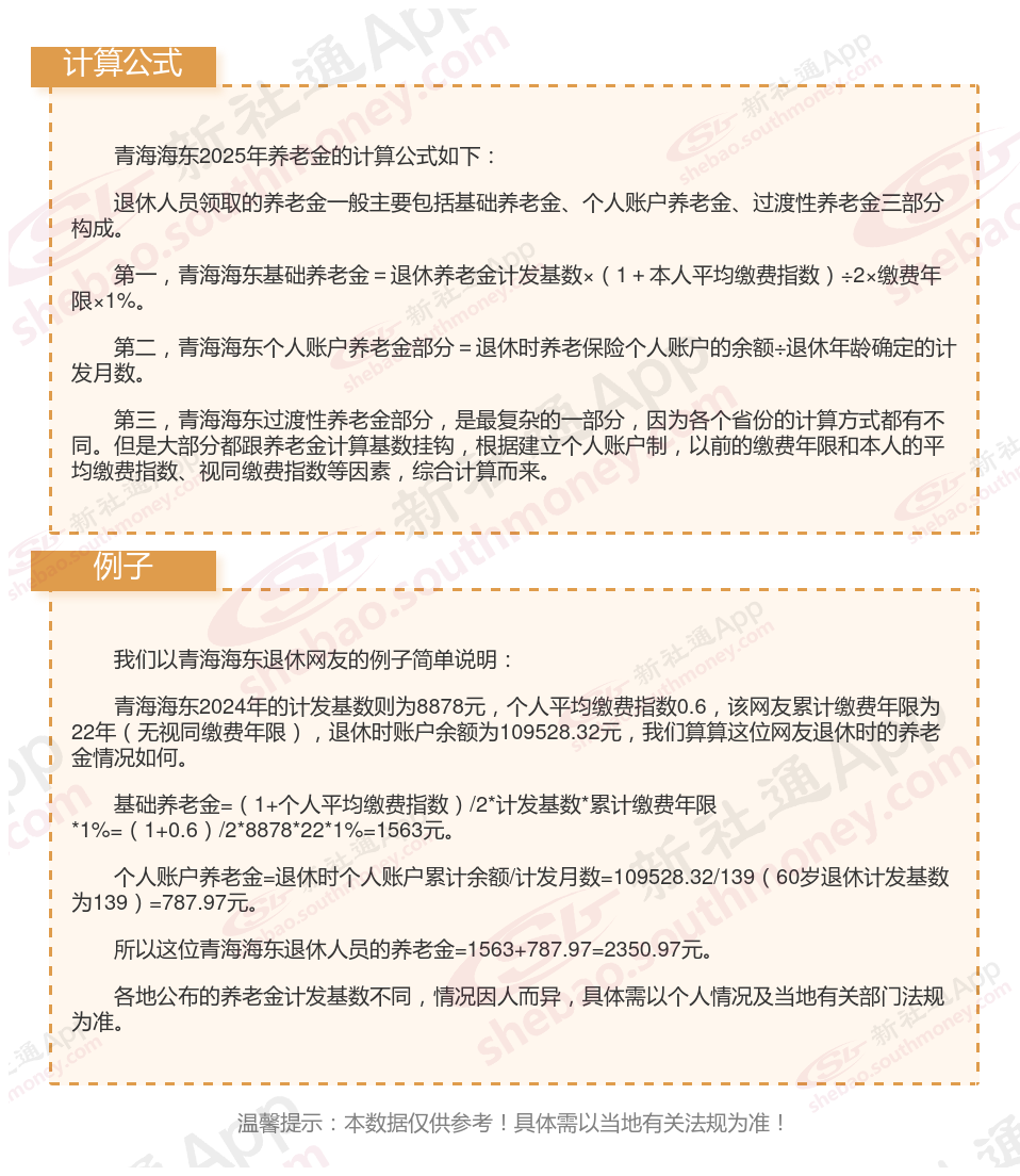
青海海东公布2023年养老金计发基数,退休养老金涨多少怎么算?
青海海东2024年养老金计发基数为8878元/月,与去年的养老金计发基数8591元相比,2024年的基数增加了287元,增幅3.34%。对今年退休的人员来说是一个好消息。随着计发基数的调整,部分退休人员的养老金将会进行重算补发,以确保他们能够按照新的计发基数领取养老金。
据新社通app获悉,对于2025年新退休人员来说,青海海东养老金重算补发是大家十分关注的,目前全国大部分地区公布了2024年养老金计发基数,那么,青海海东养老金计发基数公布后2024年新退休人员补差怎么算?哪些人可以参与重算补发呢?下面就随新社通app小编一起来看看详情吧。

2023年最新青海海东养老金计发基数是多少?
据新社通app显示,青海海东2024年养老金计发基数为8878元。具体来说,2024年青海海东的养老金计发基数相较于去年增长了3.34%,养老金的补发金额将根据个人缴费年限、缴费金额以及养老金计发基数的调整幅度等因素进行计算。
全国2023年养老金计发基数排名前十的城市,看看有你的城市吗?在这里简单分享一下:

养老金计算方式
退休金计算
退休金计算
退休金计算
养老金
退休金
退休工资
社保退休金
内蒙古巴彦淖尔退休金规划