你知道河南济源退休后能领多少钱吗?根据最新的社保退休金在线计算器,职工退休时的社保退休金由两部分组成:社保退休金=基础社保退休金+个人账户社保退休金。
据新社通app获悉,随着2025年的到来,养老金的计算公式也备受关注。毕竟,养老金对于每一位退休人员来说,都是关乎生活质量的重要收入来源。
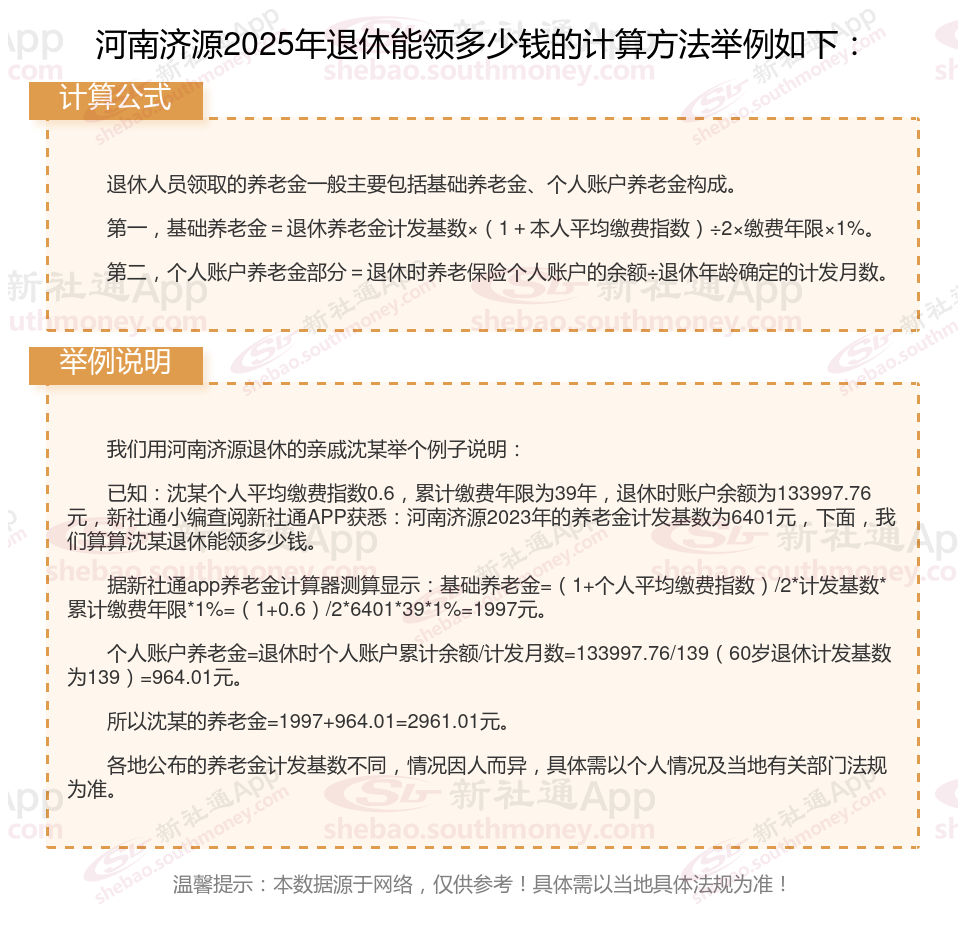
然而,许多退休人员可能并不清楚自己的养老金是如何计算得出的。养老金的计算遵循一个标准公式,这个公式在不同地区虽然会因具体数据而有所差异,但基本框架是一致的。要准确计算自己的养老金,你需要了解并代入自己的相关数据。下面随新社通app小编一起来看看每个月交那么多社保,2025年退休到底能领多少钱?
一、河南济源养老金计算方法及公式2024最新(在线计算器)

二、养老保险可以补交吗?
1、城乡居民养老保险:城乡居民养老保险是可以补交的,大多数地区都允许一次性补交,也允许在办理退休时,一次性补交;
2、城镇职工养老保险:城镇职工养老保险之前在部分地区是允许一次性补交的,但自从2018年1月1日起,就取消了职工基本养老保险一次性补交方案。但是用户在职期间,假如是企业没有给用户缴纳养老保险的话,因为这不是职工个人的责任,因此在这种情况下是可以补交的。用户可以向原单位提出申请,请单位帮补办,然后再依据个人情况到当地社保经办机构去选择适合个人的缴纳档次缴纳社保费。
退休金
灵活退休金
养老保险缴费
广西来宾养老金
养老保险缴费
退休金区别
退休养老金
养老金计算
退休金新算法