河南驻马店社保退休能领多少钱?每月能拿到的钱取决于多个因素,包括缴费年限、缴费基数、社会平均工资等。本文介绍计算公式和提高待遇的方法,您可以更好地规划自己的养老生活。
据新社通app获悉,众多即将在河南驻马店退休的老人们都在关心,到了2025年他们的养老金将如何计算。随着我国养老保险体系的日益完善和优化,养老金的计算方法也在不断地得到更新和调整。个人的退休时间、累计缴费年限以及缴费的基数等因素,都将对最终能够领取到的养老金数额产生重要的影响。下面随新社通app小编一起来看看河南驻马店退休金计算公式2025计算器,2025社保退休工资计算公式吧!
一、2023-2024年河南驻马店养老保险缴费比例及基数标准 一个月要交多少钱?
据新社通app显示,河南驻马店职工养老缴费基数是多少,2023-2025年河南驻马店养老保险基数明细如下:
养老缴费基数为:3579,个人缴费:286.32元,企业缴费:572.64元,合计缴费:858.96元。
(注:本文数据仅供参考,具体以当地缴费标准为准)

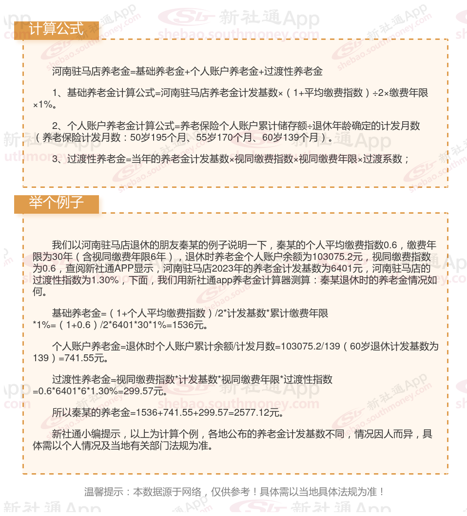
二、河南驻马店养老金计算方法2024最新 社保退休可以拿多少

》点击新社通app养老金计算器,轻松测算你的养老金!
成都养老金
社保养老金
退休金
海口社保
养老金
中人养老金
养老金发放
嘉峪关社保
安徽宣城养老金
养老金计算