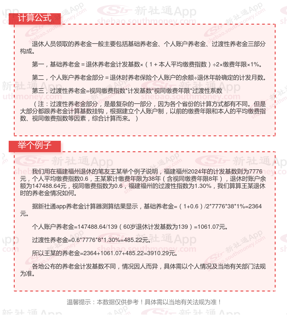
福建福州养老金能领多少钱?每个人领取退休金额的标准是什么?每月能拿到的钱取决于多个因素,包括缴费年限、缴费基数、社会平均工资等。本文介绍计算公式和提高待遇的方法,您可以更好地规划自己的养老生活。
我们都知道,养老保险是退休后生活的一大收入来源,但缴费年限和养老金的多少到底有多大关系?据新社通小编了解有关消息,从2030年起,领取养老金的最低缴费年限会逐步从15年增加到20年。那么问题来了,如果你已经缴了15年,再多缴5年,养老金会增加多少?值不值得继续缴?这事跟我们每个人的老年生活息息相关,真得好好算算和规划。

福建福州社保怎么交退休金更高?
1. 尽量延长缴费年限,多缴多得。
2. 提高缴费基数,增加基础养老金部分。
3. 合理规划个人账户投资,实现资产增值。
4.除了基本的社保外,还可以参加一些补充养老保险,如商业养老保险等,这些都可以增加退休后的养老金收入。
》担心养老金不够花?想品质养老?点击新社通app社保养老金规划,为您的退休生活“加薪”!
温馨提示:本数据源于网络,仅供参考!具体需以当地具体法规为准!
福建福州退休工资计算方法的相关内容就分享到这里,社保问题就上新社通!欢迎关注/下载新社通APP解锁更多社保专业资讯及社保实用计算器!
退休金区别
退休
个人养老账户余额
养老金对比
社保缴满
宁夏固原养老金
养老金数额
养老金测算
养老金差距