2025退休金计算方式是怎样的?
月退休金 = 基础养老金 + 个人账户养老金
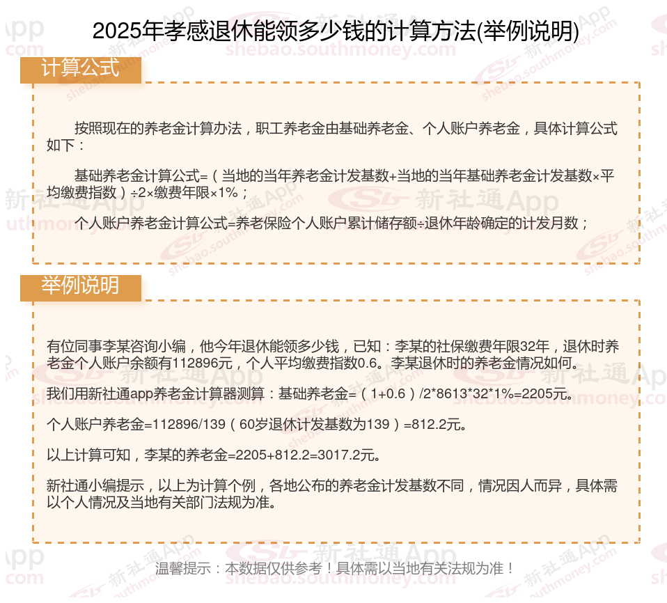
基础养老金=(职工退休时当地上一年度在岗职工月平均工资+本人指数化月平均缴费工资)÷2×缴费年限(含视同缴费年限)×1%。
个人账户养老金部分,等于退休时养老保险个人账户的余额÷退休年龄确定的计发月数。
过渡性养老金=(上一年孝感在岗职工月平均工资+上一年孝感在岗职工月平均工资×个人平均缴费工资指数)÷2×1995年12月31日以前未建立个人账户的累积缴费年限×1.3%。

养老金基数调整咋调的?调哪些方面?
养老金基数调整的定义
养老金基数调整是指对养老保险的缴费基数进行调整的过程。这一调整是根据一定的经济和社会因素,如职工平均工资增长、物价上涨情况等来进行的,旨在适时提高基本养老保险待遇水平,确保退休人员的生活质量。
养老金基数调整参考依据什么?
根据《中华人民共和国社会保险法》第十八条,我国建立基本养老金正常调整机制,确定法定了养老金基数调整的法律基础。这一条款指出,我国会根据职工平均工资增长和物价上涨情况,适时提高基本养老保险待遇水平,从而确保养老金的实际购买力不因物价上涨而降低。
养老金基数有什么意义?
根据《中华人民共和国社会保险法》第十八条,我国建立基本养老金正常调整机制,确定法定了养老金基数调整的法律基础。这一条款指出,我国会根据职工平均工资增长和物价上涨情况,适时提高基本养老保险待遇水平,从而确保养老金的实际购买力不因物价上涨而降低。
养老金基数是怎么调整呢?
养老金基数的调整通常是由相关部门根据经济和社会发展情况来确定的。具体调整方式可能包括调整缴费基数、调整缴费比例、调整养老金计算公式等。
在调整过程中,有关部门会充分考虑各种因素,如职工平均工资增长情况、物价上涨情况、养老保险基金的承受能力等,以确保调整的合理性和可持续性。
综上所述,养老金基数调整是养老保险制中的一项重要法规,它对于确保退休人员的生活质量、促进社会公平和正义具有重要意义。相关部门会根据经济和社会发展情况适时进行养老金基数的调整,以确保养老金制的稳健运行和退休人员的福祉。
(备注:数据仅供参考,具体以当地有关法规为准)
养老金缴纳
退休工资
社保养老金
养老金
企退职工养老金
养老金缴纳
河池退休金
养老保险缴费
养老金缺口
退休金差距