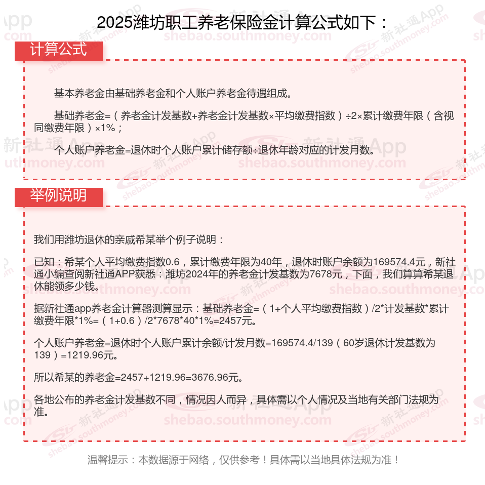
潍坊养老金能领多少钱?每个人领取退休金额的标准是什么?每月能拿到的钱取决于多个因素,包括缴费年限、缴费基数、社会平均工资等。本文介绍计算公式和提高待遇的方法,您可以更好地规划自己的养老生活。
养老金是劳动者晚年生活的重要经济来源,体现了社会对老年人基本生活权利的保险。

养老保险账户查询的方法有哪些?
线上怎么查询?
社保网站查询
登录所在省份有关网站。
在页面上找到与社保相关的信息,通常会有养老金查询的入口。
按照页面提示,输入相关信息进行查询。
APP查询
下载并安装“社会保险”APP、“智慧人社”APP、“掌上12333”APP或当地社保局APP。
注册并登录后,在APP中找到养老金查询的相关功能进行查询。
12333网站查询
访问12333网站,点击“个人登录”。
输入个人账号和密码后登录,进入个人账户页面。
选择“余额查询”选项,输入个人身份证号码和社保号码,点击“查询”按钮即可查看账户余额、缴费记录、社保待遇等详细信息。
支付宝查询
打开支付宝应用,依次点击“市民中心”→“社保”→“个人权益单查询”。
根据系统提示进行实名认证操作,进入“社会保险个人权益”页面。
在该页面中,您可以清楚地看到自己的养老金账户余额。
微信查询
在微信中搜索“电子社保卡”,找到人社部的相关页面,并完成注册和登录。
进入后,点击“个人社保权益单查询”,即可查看到养老金账户余额。
另外,也可以在微信的城市服务页面中找到社保选项,登录个人账户后进行查询。
线下查询:
社保中心现场查询
携带有效身份证明和社保卡,亲临所在地的社保中心。
通过自助查询机,按照提示输入信息即可查询账户余额。
或者直接到柜台咨询工作人员,出示身份证明和社保卡,工作人员将协助查询养老金账户金额。
银行终端查询
前往社保卡所属银行的自助服务点。
在银行的自助服务终端上,选择“社保查询”或“个人账户查询”功能。
刷身份证或社保卡进行身份验证后,即可查询到养老金账户余额。
》新社通app养老金计算器,快算算你的养老金有多少!
温馨提示:本数据仅供参考!仅供参考和学习交流之用,不对您构成任何决策建议。具体需以当地有关法规为准!
潍坊退休工资计算方法的相关内容就分享到这里,社保问题就上新社通!欢迎关注/下载新社通APP解锁更多社保专业资讯及社保实用计算器!
养老金上调
养老金重算
退休金
张掖退休金
养老金调整
养老金调整
洛阳退休金
广西柳州养老金
宿州养老金