2025退休金计算方式是怎样的?
基础养老金=(参保人员退休时当地上年度在岗职工月平均工资+本人指数化月平均缴费工资)÷2×缴费年限×1%。
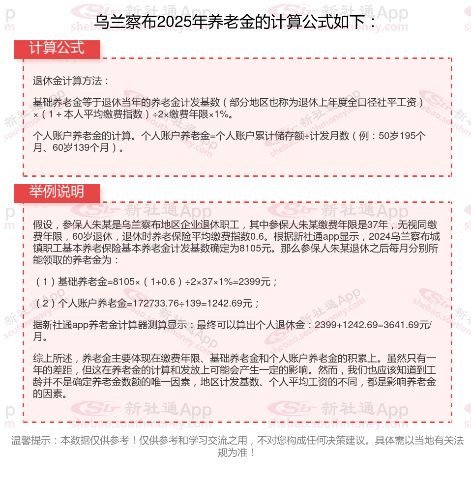
人账户养老金=个人账户储存额÷计发月数(计发月数根据退休年龄和当时的人口平均寿命来确定)。
个人账户养老金的计算则是:个人账户累计储存额÷计发月数。这部分的计算依赖于个人在养老保险期间的累计储存额以及养老金的计发月数。

养老保险应该如何交纳才划算?
要使养老金缴纳最划算,需要综合考虑个人的经济状况、年龄、健康状况、未来养老需求以及当地社保方案等因素。以下是一些具体的看法:
选择合适的缴费档次:
城乡居民基本养老保险:
对于城乡居民,养老保险提供了从低到高多个缴费档次,如300元到6000元不等(具体档次根据地区方案有所不同)。
在个人经济条件允许的情况下,可以考虑选择较高档次进行缴纳,这将有助于将来的养老金收益最大化。
各地有关部门可能会有相应的缴费补贴方案,进一步提升养老金的收益。
城镇职工养老保险:
对于在职人员,通常由单位和个人共同缴纳养老保险费用。
单位缴纳部分计入基本养老保险统筹基金,个人缴纳部分则记入个人账户。
在选择缴费档次时,应考虑个人经济承受能力和未来养老需求。一般来说,缴费档次越高,未来领取的养老金也越多。
灵活就业养老保险:
对于灵活就业人员,可以根据自身情况选择合适的缴费基数和档次。
缴费金额较高,但相应的养老金回报也十分可观。
延长缴费年限:
基本养老保险的缴费年限越长,退休后领取的养老金就越高。因此,在经济条件允许的情况下,尽量延长缴费年限。
关注方案动态:
各地有关部门可能会根据当地经济发展情况调整养老金方案,包括缴费档次、补贴方案等。因此,定期关注方案变化,以便及时调整缴费计划。
地区差异:
不同地区的养老金方案存在差异,包括基础养老金标准、有关部门补贴方案等。在选择缴费档次和地区时,应考虑这些差异对未来养老金待遇的影响。
综上所述,养老金怎么交最划算需要综合考虑多个因素。在做出确定时,咨询当地的社保机构或专业的财务顾问以获取更具体、更个性化的。同时,也要根据自身的经济状况、年龄、健康状况以及对未来养老需求的预期来制定合理的养老规划。
退休金的多少受到工龄、社会平均工资、缴费比例、个人账户储存额、退休年龄、缴费水平以及增发养老金因素等多重因素的共同影响。
张家界单位退休金计算
楚雄退休金规划
茂名养老金
河南漯河社保区别
退休金
退休金
社保养老金
养老金缴费