岳阳2025年退休能领取多少养老金?据新社通app获悉,越来越多的人们认识到了养老金的重要性,参加养老保险的人数也是越来越多了。养老金每年一般还会有调整,所以参保人实际领取的养老金金额可能会更高,也可能会低一些。因此具体可以领取多少养老金,就还应当以当地实际法规为准。那么,每个月交那么多社保,2025年退休到底能领多少钱?下面随新社通app小编一起来看看详情。
岳阳社保退休工资计算方法及公式2024年最新(计算器)

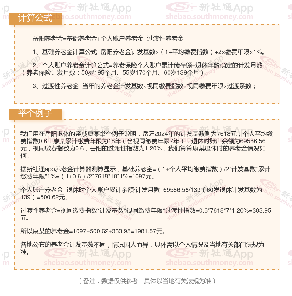
》点击新社通app养老金计算器,轻松测算你的养老金!
养老保险怎么查询个人账户?以下是几种常见的养老保险个人账户的查询方式:支付宝查询:
打开支付宝APP,在首页点击“更多”进入应用中心。
找到“便民生活”栏下的“市民中心”并点击进入。
进入页面后,点击“社保”选项。
选择“社保查询”,在打开的页面中即可查看养老保险的缴费记录。微信查询:
打开微信,点击“钱包”。
在“腾讯服务”中找到“城市服务”。
点击进入后,可以看到“社保查询”入口。
点击进入后,输入自己的身份证号码和密码,即可查询。自助查询机
在一些社保办事大厅,还设有自助查询机。职工可以通过触摸屏自助查询养老保险的缴费明细等相关信息。网上查询:
登录所在城市的社会保险业务网站。
点击“个人社保信息查询”窗口,输入本人身份证和密码(密码可能是社保证编号或者身份证出生年月)。
查询本人参保信息。社保中心查询
如果领取者对自己的社保余额不清楚,可以携带身份证到各区社会保险经办机构业务办理大厅查询。电话查询
通过拨打12333,根据语音提示输入参保人的姓名、社保卡号、身份证号查询。此种方法也比较便利。
退休金
养老金数额
社保退休金计算方法
东营养老金
泰安退休金
养老金计发
退休金
玉树退休金
南充养老金