养老金,也称退休金、退休费,是一种最主要的养老保险待遇。养老金是劳动者在年老或丧失劳动能力后,根据他们对社会所作的贡献和所具备的享受养老保险资格或退休条件,由相关机构按月或一次性以货币形式支付的保险待遇。
陇南2025养老保险怎么计算自己能拿多少钱?2025年基础养老金计算公式
养老保险的领取金额是根据一套特定的公式来计算的,主要由三部分组成:基础养老金、个人账户养老金和过渡性养老金(仅适用于某些特殊群体)。但请注意,由于每个人的缴费基数、缴费年限、退休年龄等因素都不同,因此每个人的养老金也会有所不同。
据新社通app养老金计算器测算显示,它主要由两部分组成:基础养老金和个人账户养老金。
基础养老金的计算公式:
基础养老金=(参保人员退休时上一年度当地职工月平均工资+本人指数化月平均缴费工资)÷2×个人累计缴费年限×1%
本人指数化月平均缴费工资的计算方式为:
本人指数化月平均缴费工资=全省上年度在岗职工月平均工资×本人平均缴费指数
本人平均缴费指数则是根据您的实际缴费基数与社会平均工资之比,历年计算后的平均值。这个指数有一个低限0.6和一个高限3。
个人账户养老金的计算公式:
个人账户养老金=个人账户储存额÷计发月数
这里的计发月数是根据您的退休年龄来确定的,比如50岁退休,计发月数为195;55岁退休,计发月数为170;60岁退休,计发月数则为139。个人账户储存额则包括您个人缴费的部分、有关部门补贴的部分、集体补助的部分(如果有的话)以及这些金额所产生的利息。
举例如下:
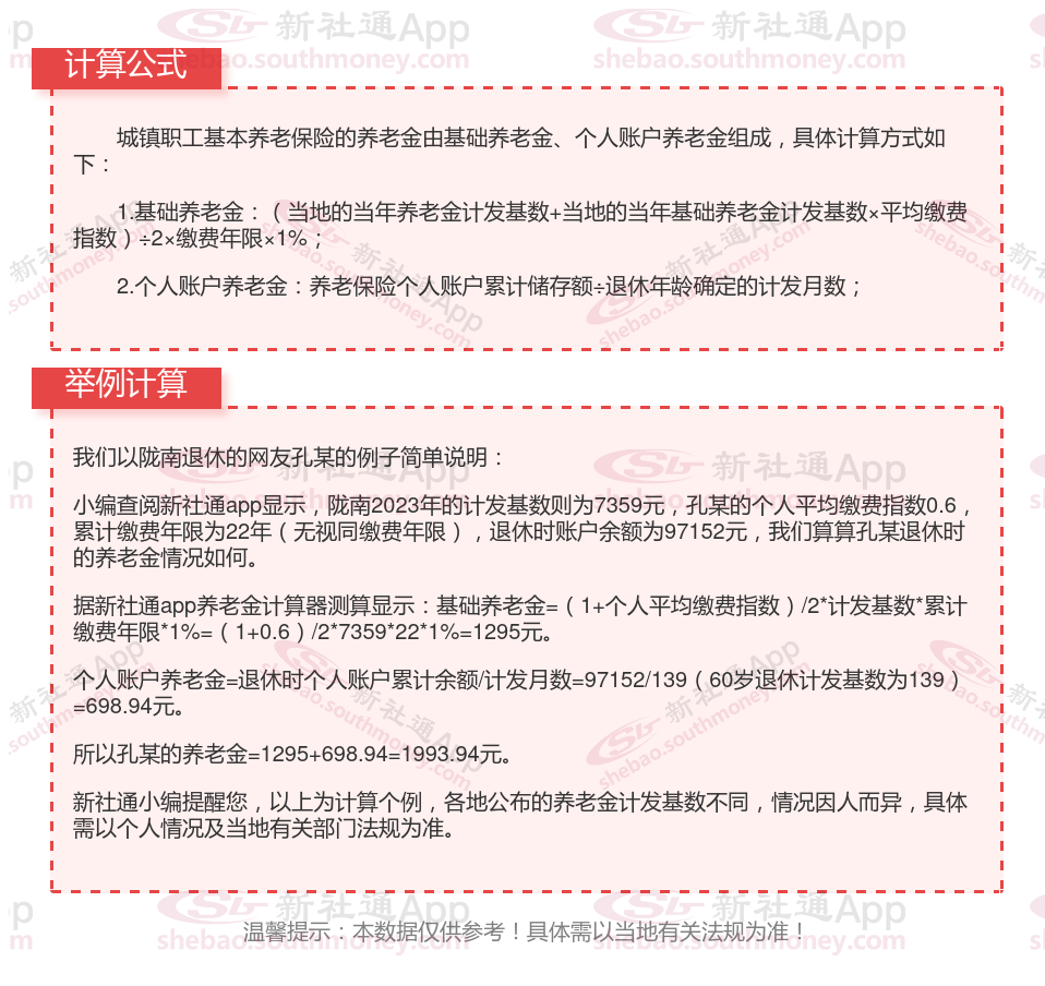
我们用陇南退休网友举个例子说明一下,陇南2023年的养老金计发基数为7359元,个人平均缴费指数0.6,该网友累计缴费年限为31年,退休时账户余额为136896元,我们算算这位网友退休能领多少钱。
据新社通app养老金计算器测算显示,基础养老金=(1+0.6)/2*7359*31*1%=1825元。
个人账户养老金=136896/139(60岁退休计发基数为139)=984.86元。
所以这位陇南退休人员的养老金=1825+984.86=2809.86元。
各地公布的养老金计发基数不同,情况因人而异,具体需以个人情况及当地有关部门法规为准。

如何提高养老金?提高养老金的路径,你知道几个?
提高养老金是一个涉及多方面因素的问题,可以从以下几个方法入手:
选择在经济发达的地区办理退休:
社会平均工资越高的地区,养老金待遇也会相应更高。因此,如果条件允许,在经济发达的城市办理退休,可以享受到更好的养老金待遇。
对于有多地参保经历的人,如果想要在经济发达的城市享受养老金待遇,需要确保在该城市累计缴费满10年以上。
避免提前退休:
退休年龄影响养老金的计算。退休年龄越晚,缴费年限长的可能性就越大,同时计算个人账户养老金的计发月数也会越小,计算出来的个人账户养老金就会越高。
关注个人健康,延长寿命:
养老金是终身制的,只要活着就会持续发放。因此,保持健康,延长寿命,可以领取更多的养老金。
》担心养老金不够花?想品质养老?点击新社通app社保养老金规划,为您的退休生活“加薪”!
温馨提示:本数据仅供参考!具体需以当地有关法规为准!
陇南退休工资计算方法的相关内容就分享到这里,社保问题就上新社通!欢迎关注/下载新社通APP解锁更多社保专业资讯及社保实用计算器!
养老金会调整吗
退休工资
社保退休金计算方法
缴纳社保养老金
平凉养老金
灵活退休金
退休金和养老金区别
阜阳退休金
退休金
广东肇庆退休金