2025年普洱退休工资多少钱一个月?本文介绍了2025年养老金的计算方法。养老金的数额与缴纳养老保险的年限密切相关,但具体的计算还需要参照养老金的计算公式。下面新社通小编带您了解2025年养老金的计算方法的详情。
社保退休能领多少,普洱养老金计算方法2024最新

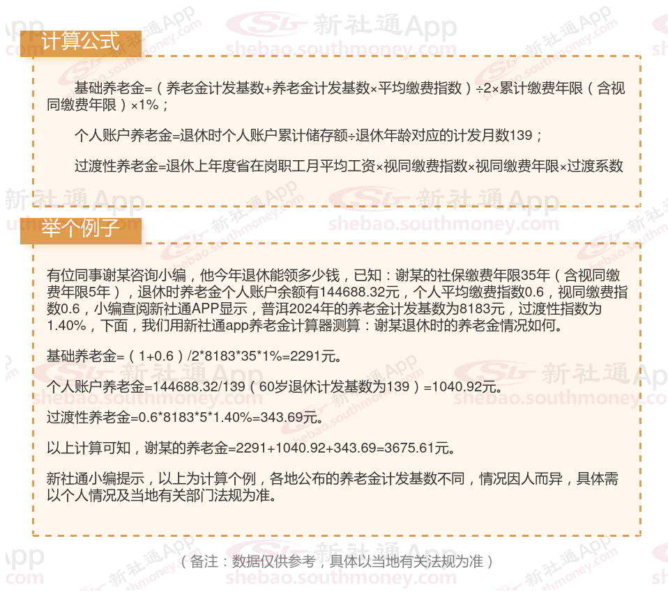
》点击新社通app养老金计算器,轻松测算你的养老金!
怎样查询养老金个人账户余额?职工养老保险的查询方式主要有以下几种:电话查询:
拨打综合服务电话“12333”进行方案咨询和信息查询。
提供个人信息后,可以询问养老保险的相关情况。自助终端查询:
在一些社保服务大厅或社保经办机构,会设有自助查询终端。
您可以通过这些终端输入个人信息,自助查询养老保险的相关情况。社保大厅查询:
这种方法比较简单,适合对自己社会养老保险账号不太清楚的市民使用。
只需携带身份证到各区社会保险经办机构业务办理大厅查询养老保险账户信息即可。网络查询
网站:登录所在城市的社会保险业务网站,通常这些网站会提供“个人社保信息查询”窗口。
操作步骤:在查询窗口中输入本人身份证号和密码(或社保号),点击“查询”按钮即可查看个人参保信息、缴费情况等。微信查询:
打开微信,点击“钱包”。
在“腾讯服务”中找到“城市服务”。
点击进入后,可以看到“社保查询”入口。
点击进入后,输入自己的身份证号码和密码,即可查询。支付宝查询:
打开支付宝APP,点击“更多”。
找到“便民生活”栏目下的“城市服务”。
进入城市服务后,点击“社保查询”。
在社保查询页面选择“养老账户查询”或“养老缴费情况”等选项,即可查看相关信息。
养老规划
补发养老金
抚顺养老金
江苏徐州退休金
泰安养老金
盐城养老金
2025内江退休工资计算公式
退休差多少钱
退休金计算