想知道,宝鸡社保退休可以拿多少?我们必须掌握退休金的计算方法。退休金的数额与个人的缴费年数、缴费金额和当地的平均收入等多种因素相关。若最低缴费年限增长,同等条件下,个人的总缴费金额也会增加,这可能会导致退休金数额的提高。下面新社通小编带您了解2025年养老金的计算方法及影响因素的详情。
宝鸡多少岁可以领退休金?2024年最新法定退休年龄是多少?
根据有关法规,职工现行退休年龄是男性60周岁,女干部55周岁,女工人50周岁。此外,对于从事井下、高温等繁重体力劳动或其他有害身体健康工作的职工,法定退休年龄是男职工年满55周岁,女职工年满45周岁。因病或非因工致残,由医院证明并经有关部门确认完全丧失劳动能力的,退休年龄为男年满55周岁、女年满45周岁。
请注意,这些法规可能会根据具体情况有所变化,并且不同行业、职业或地区可能存在一些特殊的退休方案。因此,具体的退休年龄可能因个人情况和所在地的具体方案而有所不同。为了获取最准确的信息,建议咨询所在地的社保部门或相关机构。
宝鸡社保退休工资计算方法及计算公式2024年最新(附在线计算器)

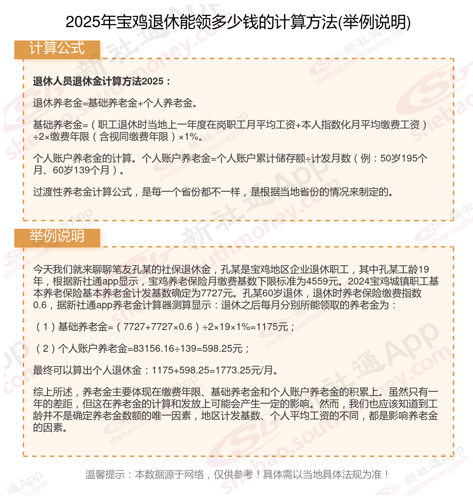
》点击新社通app养老金计算器,轻松测算你的养老金!
养老金缴纳
锦州养老金
灵活退休金
安康退休金
养老金重算
退休金计算
退休金
灵活退休金
龙岩养老金