据新社通小编了解,2025年退休人员基本养老金仍然会继续增长,表述也跟往年一样,是“适当提高退休人员基本养老金,提高城乡居民基础养老金”。如果按照2024年的养老金调整情况来看,退休人员的人均养老金水平会增长3%,城乡居民养老保险的基础养老金水平会增长不低于20元。下面新社通小编带您了解汕头2025年养老金的计算方法及影响因素的详情。
汕头退休工资养老金计算方法及公式2024年最新(举例说明)

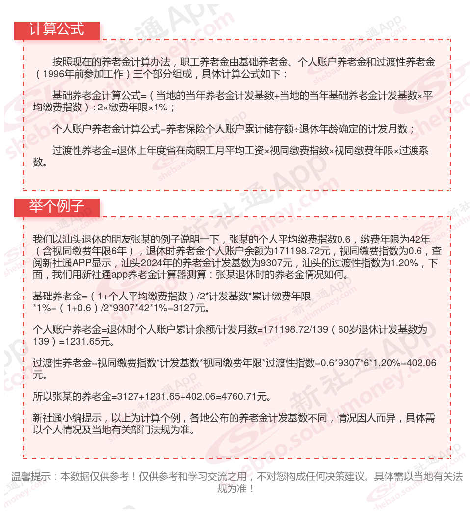
》点击新社通app养老金计算器,轻松测算你的养老金!
汕头退休领取养老金的条件是什么?
职工按月领取基本养老金必须具备三个条件:
1、达到法定退休年龄,并已办理退休手续;
2、所在单位和个人依法参加养老保险并履行了养老保险缴费义务;
3、个人缴费至少满15年(过渡期内缴费年限包括视同缴费年限)。目前,企业职工法定退休年龄为:男职工60岁;从事管理和科研工作的女职工55岁;从事生产和工勤辅助工作的女职工50岁,自由职业者、个体工商户女年满55周岁。
退休金的计算方法
养老保险缴费
退休金
鄂尔多斯养老金
退休养老金计算
退休金
养老规划
南充养老金