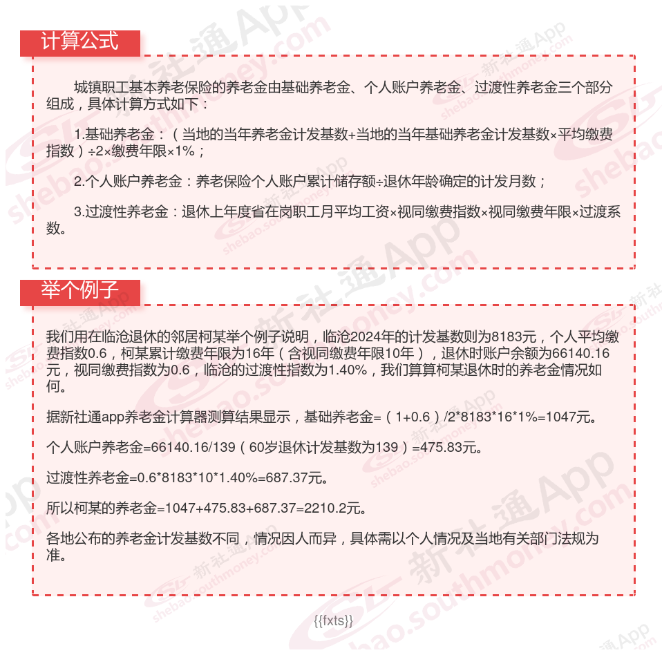
想知道,临沧社保退休可以拿多少?我们必须掌握退休金的计算方法。退休金的数额与个人的缴费年数、缴费金额和当地的平均收入等多种因素相关。若最低缴费年限增长,同等条件下,个人的总缴费金额也会增加,这可能会导致退休金数额的提高。下面新社通小编带您了解2025年养老金的计算方法及影响因素的详情。
临沧养老金计算方法及公式2024最新(在线计算器)

》据新社通小编提示,“新社通app养老金计算器”可以计算养老金哦!以下是操作链接,点击即可轻松测算你的养老金!
2024年养老金计发月数是什么?养老金计发月数一览表(最新)

社保养老金
山东枣庄退休金规划
退休金
盘锦养老金
社保养老金
灵活就业社保
池州退休金规划
退休金