退休人员退休金计算方法2025:
退休人员退休金由基础养老金和个人账户养老金组成。
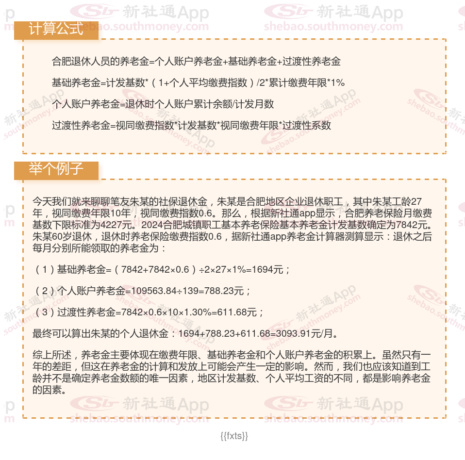
基础养老金月标准以当地上年度在岗职工月平均工资和本人指数化月平均缴费工资的平均值为基数,缴费每满1年发给1%。计算公式为:
基础养老金=(参保人员退休时当地上年度在岗职工月平均工资+本人指数化月平均缴费工资)÷2×缴费年限×1%
个人账户养老金:其计算公式为个人账户储存额÷计发月数。

个人自行缴纳社保和单位交的有什么不同
缴费可选险种不同:在职员工由单位和个人共同缴费,可以交养老保险、医疗保险(含生育保险)、失业保险、工伤保险。灵活就业人员只能交养老保险、医疗保险,不能交生育保险、工伤保险,极少数省市可以交失业保险。
社保缴费基数不同:职工社保的缴费基数为用人单位的职工工资和职工个人工资,缴费基数除了法定的上下线以外,不能选择缴费基数,要根据工资多少来缴纳。而灵活就业人员参保的基数是可以根据档次来进行选择的,每个省都不一样,且选择性很大,就基本养老保险而言,有的有五个档,有的有七个档,有的有十个档,而基本医疗保险有的分一档,有的分二档,有的分一档,二档,有的可以一次性缴纳的。
退休年龄:
正常退休后的领取年龄:
男职工退休年龄为年满60周岁。
女干部为55周岁,女工人为50岁。达到上述年龄并且在社保局办理了退休登记手续后,可以按月领取养老保险金。
根据相关法规要求,灵活就业人员退休年龄为男年满60周岁、女年满55周岁。适用于城镇个体工商户等自谋职业者以及采取各种灵活方式就业的人员。
温馨提示:本数据仅供参考!具体需以当地有关法规为准!
养老金上涨
退休金
常德养老金
养老金
养老金差异