退休后每月领多少钱?社保交满年限只是基础,关键在缴费档次!本文解密养老金计算细节,一键测算不同缴费方案的退休待遇差异。
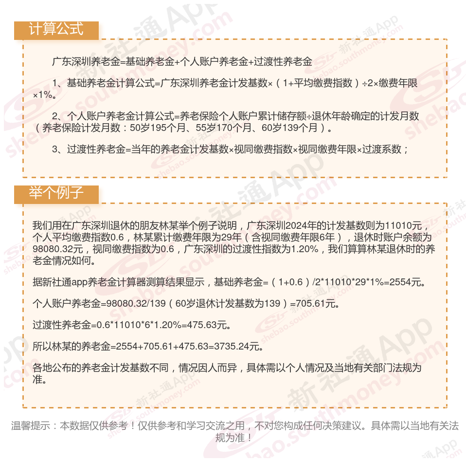
广东深圳社保退休工资计算方法及公式2024年最新(附自动计算器)

》新社通小编提示,“新社通app养老金计算器”可以计算养老金哦!以下是操作链接,点击即可轻松测算你的养老金!
广东深圳个人养老金计发月数是什么意思?
养老金计发月数指的是养老金待遇计划发放的月数。这个数值是根据城镇人口平均估计寿命、退休年龄以及基金投资收益率等多个因素来确定的。目前,60岁、55岁和50岁退休职工的个人账户养老金的计发月数分别为139个月、170个月和195个月。
然而,这个计发月数并非一成不变。随着记账利率的变化、退休金增长方案的调整以及人均预期寿命的延长等因素,养老金计发月数可能会发生变化。因此,具体的养老金计发月数应以当时的法规为准。
为了获取最准确的信息,建议定期查阅相关的方案或咨询当地的社保部门。同时,了解养老金计发月数的含义和影响因素,也有助于更好地规划个人的养老保险。
养老金个人账户余额查询怎么查?
广东深圳养老金查询方式如下
1.社保中心查询
如果对自己的社保帐号不清楚,可以携带身份证到各区社会保险经办机构业务办理大厅查询。
2.上网查询
登陆所在城市的社会保险业务网站,点击“个人社保信息查询”窗口,输入本人身份证和密码(密码是你的社保证编号或者身份证出生年月),即可查询本人参保信息。
3、可打当地社保局咨询电话查询个人养老保险金缴费情况。
为了保护个人隐私和信息安全,查询时需要提供正确的个人信息和证件,并注意防范诈骗风险。如果您在查询过程中遇到任何问题或疑问,可以联系当地的社保机构或拨打社保热线进行咨询。
温馨提示:本数据仅供参考!仅供参考和学习交流之用,不对您构成任何决策建议。具体需以当地有关法规为准!
以上就是广东深圳养老金计算的全部内容,希望对你有帮助,欢迎关注新社通app解锁更多社保专业资讯。
退休金区别
退休金
防城港养老金
养老金计算
荆门退休金
退休金
养老金缴纳
退休工资