广州公布2023年养老金计发基数,退休养老金涨多少怎么算?广州2024年的养老金计发基数为9307元/月。这一数字用于计算2024年度退休人员养老金的基数。
与去年的养老金计发基数相比,2024年的养老金计发基数增长了279元,涨幅达到了3.09%。这一增长意味着2024年1月至11月期间退休的人员,在其暂定退休待遇基础上,能够增加养老金。具体增加的额度会因人而异,但差异通常不大。
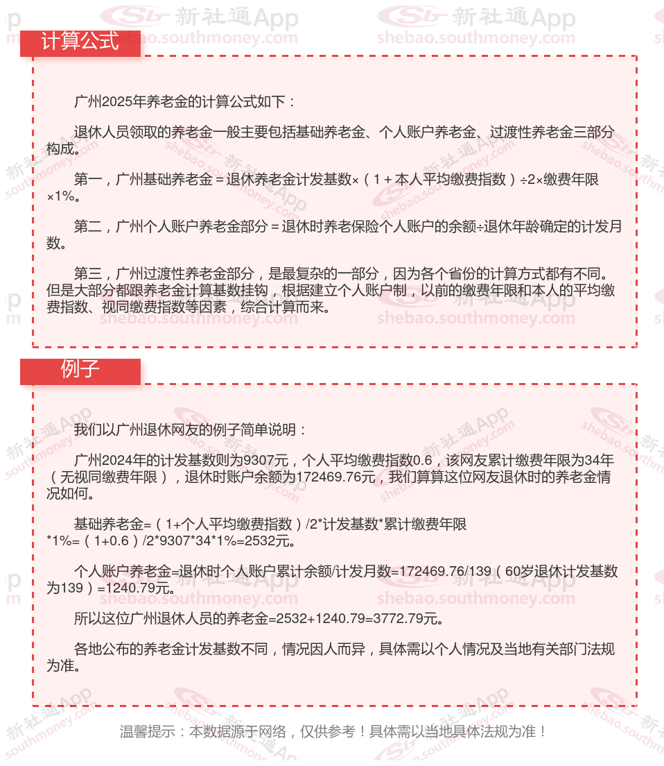
据新社通app获悉,随着人口老龄化的不断加剧,养老金问题逐渐成为社会关注的焦点。而养老金计发基数的计算方法则直接关系到每一位参保人员的养老金待遇。在计算养老金时,我们需要准确核实缴费年限和缴费比例等关键因素,并按照相关法规来计算养老金计发基数以及其他相关因素。那么,2025年广州养老金计发基数公布后能补发多少钱?

2023年最新广州养老金计发基数是多少?
据新社通app获悉,广州2024年的全省城镇职工基本养老保险基本养老金计发基数。2024年的养老金计发基数达到了9307元。去年是9028元,2024年上涨了3.09%左右。
全国2023年养老金计发基数排名前十的城市,看看有你的城市吗?在这里简单分享一下:

养老保险缴费
养老金差多少
养老金缴费
个人养老金
退休金差额
退休金计发
退休金
退休金的计算
山东济宁养老金