台州的养老保险缴费满15年后,退休人员可以按月领取养老金。具体能领取多少养老金,与个人的缴费年限、缴费基数以及个人账户积累的金额等因素有关。台州养老金的计算方法是以个人参加社会保险领取的基本养老金为基础,再加上个人账户养老金。基本养老金与个人缴费年限、缴费基数以及个人账户积累的金额等因素有关,而个人账户养老金则与个人账户储存额和计发月数有关。
随着社会不断发展,人们对于养老金越来越重视,可以说养老金已经逐渐成为退休人员晚年生活的重要收入来源。据2025年有关消息显示,2025年养老金将会继续提升,按照先行的养老保险新规,将会采取多缴多得、长缴多得的计算方式,也就是说缴费基数越高、缴费年限越长,未来能够获得养老金就会越多。那么,台州社保交满退休可以拿多少?下面新社通小编带您了解详情。
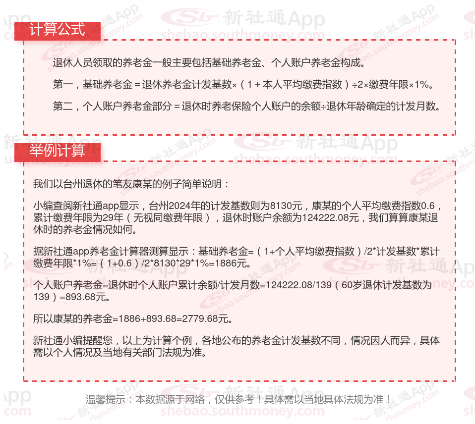
一、台州养老金计算方法及计算方法举例(在线计算器)

》点击新社通app养老金计算器,轻松测算你的养老金!
二、台州养老保险最低要交多少钱?举例说明
据新社通app获悉,台州养老保险缴费金额的计算通常基于缴费基数和缴费比例。以下是一个具体的计算举例:
台州假设某职工养老保险的缴费基数为4462元,单位缴费比例为15%,个人缴费比例为8%。
据新社通app养老保险计算器显示:养老保险费=养老保险缴费基数×单位缴费比例+养老保险缴费基数×个人缴费比例。
那么,该职工的单位应缴养老保险费为:4462元×15%=669.3元;
该职工个人应缴养老保险费为:4462元×8%=356.96元。
据新社通app养老保险计算器显示,该职工每月应缴的养老保险费总额为:669.3元+356.96元=1026.26元。
请注意,这只是一个示例计算,实际缴费金额会根据具体的缴费基数和缴费比例而有所不同。此外,养老保险方案也会随时间变化,建议在实际计算时参考最新的方案法规。》点击新社通app养老保险计算器,轻松测算你的养老保险缴纳金额!
温馨提示:本数据仅供参考!具体需以当地有关法规为准!
三、养老保险的钱能取出来吗?
养老保险可以提取出来,需要满足以下条件:
1、养老保险参保人已经丧失中华人们共和国国籍,这类人群已经移民到其他国,那么可以通过书面申请的方式终止养老保险缴费,也可以将养老保险账户中的钱提取出来,可以提前咨询社保局的工作人员。
2、获得了境外永久居住权、外籍、港澳台来境内工作人员,参加了养老保险,在和用人单位解除了劳动合同终止聘用关系,并且要离境的,可以书面申请终止养老保险缴费,从而将养老保险中的资金提取。
3、如果在本市参加的职工养老保险,缴纳时间还没有达到15年,按照法规可以延长缴费,还未转入到城乡居民养老保险的人员,可以申请终止职工养老保险关系,提取养老账户的钱。
4、如果是参保人员已经死亡,那么养老保险账户可以依法被继承,被继承人可以将养老保险中的资金取出来。
通常来说,养老金的领取条件是养老保险缴纳满15年、并且达到法定退休年龄,如果大家的养老保险缴纳满15年,但还没到退休的年龄,可以选择继续缴纳,毕竟养老保险交的越久,养老金就越多。
以上就是台州养老金计算方法全部内容,希望对你有帮助,欢迎关注新社通app解锁更多社保专业资讯。
养老金缴纳
办理退休手续后多久才能领退休金
退休养老金计算
养老金重算
太原养老金
退休金
退休金
退休工资
基础养老金