你知道银川退休后能领多少钱吗?根据最新的社保退休金在线计算器,职工退休时的社保退休金由两部分组成:社保退休金=基础社保退休金+个人账户社保退休金。
据新社通app获悉,众多即将在银川退休的老人们都在关心,到了2025年他们的养老金将如何计算。随着养老保险体系的日益完善和优化,养老金的计算方法也在不断地得到更新和调整。个人的退休时间、累计缴费年限以及缴费的基数等因素,都将对最终能够领取到的养老金数额产生重要的影响。下面随新社通app小编一起来看看银川退休金计算公式2025计算器,2025社保退休工资计算公式吧!
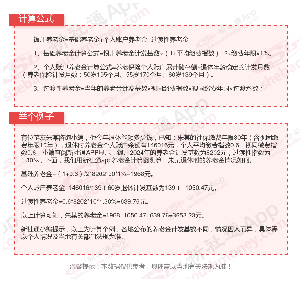
一、银川养老金计算方法及公式2024最新(在线计算器)

二、养老保险已经缴纳满15年,还需要继续缴纳吗?
【1】参保人是企业职工
在这种情况下,参保人养老保险缴纳满15年后,仍必须缴纳养老保险,它是用人单位和参保人的义务,具有强制性。
【2】参保人是灵活就业人员
在这种情况下,参保人养老保险缴纳满15年后,可以选择不再缴纳,非强制性法规。但若参保人经济情况富裕,还是有必要缴纳的,毕竟养老保险待遇和缴费年限、缴费基数密切相关。缴费年限越长、缴费基数越高,参保人养老待遇越好。
退休后养老金
退休工资计算
养老金计发基数
太原养老金
社保养老金
养老金缴纳
养老金
成都养老金
退休计发基数
退休金计算公式