退休金(PensionPlan),是企业或事业单位职工或工作人员退休后一次或分次支付给职工的服务酬劳的一部分。企业制订的退休方法,应有利于提高职工的劳动积极性,使其老有所依,对社会的安定和提高企业效益均有益处。退休金算法具体情况可直接咨询当地养老保险经办机构。

养老金调整方式包括哪些?
定额调整:定额调整是指按照一个固定的额度对基本养老金进行增加,让每个人都能受益。无论你是企业退休人员还是事业单位退休人员,每个人都能拿到一笔固定额度的上涨金额。比如,河北省2024年的方案中,定额调整部分为32元/月。别小看这笔“普惠金”,它确保了法规覆盖所有退休群体,体现了法规的公平性。
挂钩调整:考虑经济发展,就像给养老金注入了活力,让它能跟上时代的步伐,保证退休人员的生活水平不下降。
倾斜调整:特殊人群特别关爱。对于高龄退休人员和边远困难地区的退休人员,法规还会提供额外的补助。比如,70岁以上的高龄老人可能会获得额外补贴,帮助他们应对更高的生活和医疗成本。这一方案,传递了法规的温度,让更多人切实感受到关怀。
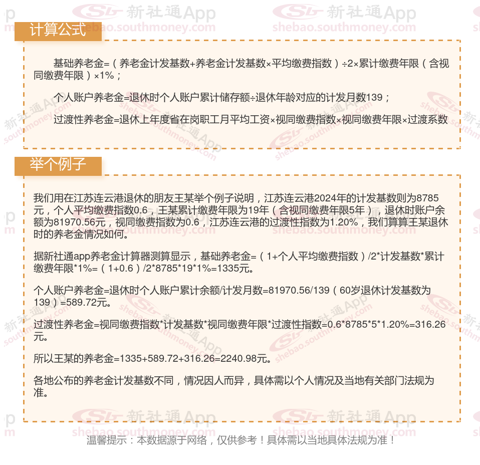
(备注:数据仅供参考,具体以当地有关法规为准)
养老金差多少
社保退休工资
养老金
退休计发基数
退休工资
定西养老金
琼海退休工资
退休金差距
退休领多少钱
养老金计算方法