内蒙古通辽养老金能领多少钱?每个人领取退休金额的标准是什么?每月能拿到的钱取决于多个因素,包括缴费年限、缴费基数、社会平均工资等。本文介绍计算公式和提高待遇的方法,您可以更好地规划自己的养老生活。
内蒙古通辽单位退休养老金计算公式
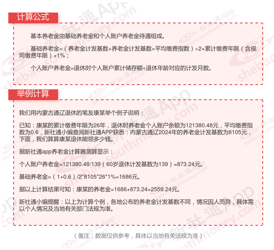
基础养老金
公式:基础养老金=(社平工资+指数化工资)÷2×缴费年限×1%
社平工资:上年度当地在岗职工月平均工资。
指数化工资:根据个人缴费记录计算的、相对于社平工资的加权平均值。
缴费年限:实际缴费和视同缴费的总年限。
个人账户养老金
公式:个人账户养老金=账户储存额÷计发月数
账户储存额:个人养老保险账户中的累计金额。
计发月数:根据退休年龄不同,有固定的数值,如60岁退休为139个月。

内蒙古通辽要想退休后拿得多,可以从以下几个方面努力:
1、越早交越好:领取退休金要求最少交满15年,越早缴纳社保的费用就越低,因为每年社保费率都在增加。提前交可以省不少社保费用,同时延长了缴费年限,这样一来退休金自然就高了。
2、缴费年限越长越好:退休金与缴费年限的关系是,缴费年限越长,养老金增幅越快,这样在退休的时间就可以领取到更多的养老金。建议在交满15年以后,继续缴费,因为缴的越多可领的就越多。
3、不要断交:断交社保最直接的影响就是退休以后,每月到手的退休金将减少。如果因为离职而导致退休金断交,建议将企业窗口变为个人窗口缴费,这样社保就不会断交了。
》担心养老金不够花?想品质养老?点击新社通app社保养老金规划,为您的退休生活“加薪”!
温馨提示:本数据仅供参考!具体需以当地有关法规为准!
内蒙古通辽退休工资计算方法的相关内容就分享到这里,社保问题就上新社通!欢迎关注/下载新社通APP解锁更多社保专业资讯及社保实用计算器!
山东青岛退休金计算
退休养老金
社保缴满
退休工资计算方法
退休领多少钱
荆门养老金
养老金差距
社保养老金
清远养老金
退休金