成都社保退休能领多少钱?成都每月能拿到的钱取决于多个因素,包括缴费年限、缴费基数、社会平均工资等。本文介绍计算公式和提高待遇的方法,您可以更好地规划自己的养老生活。
想知道,成都社保退休可以拿多少?我们必须掌握退休金的计算方法。退休金的数额与个人的缴费年数、缴费金额和当地的平均收入等多种因素相关。若最低缴费年限增长,同等条件下,个人的总缴费金额也会增加,这可能会导致退休金数额的提高。下面新社通小编带您了解2025年养老金的计算方法及影响因素的详情。
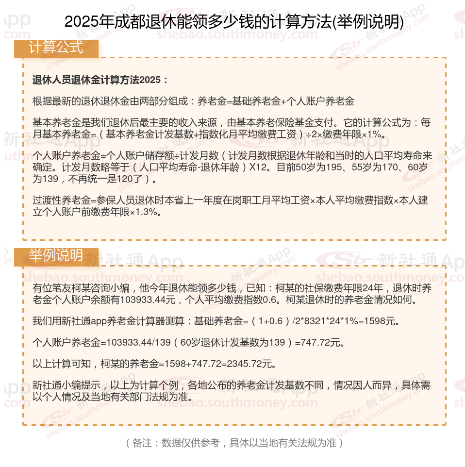
成都社保退休工资计算方法及公式2024年最新(计算器)

怎么查看养老保险账户余额?养老保险个人账户的查询方法有多种,以下是几种常见的查询方式:电话查询:
拨打全国社保统一查询电话:12333。
根据语音提示,选择自己所在地区的社保局客服中心。
提供个人的身份证号码或其他相关信息,进行身份验证。
询问并获取个人的养老保险账户余额、缴费记录等信息。社保大厅查询:
参保人携带身份证和社保卡,直接去当地的社保大厅服务窗口。
让工作人员帮忙查询企业养老保险的个人账户详细情况。
在查询过程中,需要注意以下几点:
个人信息要准确无误,并且保护好个人信息,不要随意泄露,避免造成不必要的麻烦。
在社保大厅查询时,要妥善保管好身份证和社保卡,一旦丢失,可能会造成不必要的损失。上网查询:登陆所在城市社会保险业务网站,点击“个人社保信息查询”窗口,输入本人身份证和密码(密码通常是社保证编号或者身份证出生年月),即可查询参保信息。微信查询:
打开微信,点击“钱包”。
在“腾讯服务”中找到“城市服务”。
点击进入后,可以看到“社保查询”入口。
点击进入后,输入自己的身份证号码和密码,即可查询。自助终端查询:
在社保经办机构或指定的自助终端机上,通过刷身份证或输入相关信息进行查询。支付宝查询:
打开支付宝APP,在首页点击“更多”进入应用中心。
找到“便民生活”栏下的“市民中心”并点击进入。
进入页面后,点击“社保”选项。
选择“社保查询”,在打开的页面中即可查看养老保险的缴费记录。
退休领多少钱
南昌养老金
退休金
养老金计算
退休工资计算
太原退休金
退休金计发
社保养老金
退休金计算