2025退休后退休金计算方法:
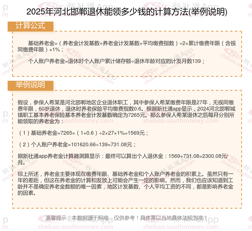
基本养老金是我们退休后最主要的收入来源,由基本养老保险基金支付。它的计算公式为:每月基本养老金=(基本养老金计发基数+指数化月平均缴费工资)÷2×缴费年限×1%。
个人养老金其计算方式为:个人账户养老金=个人养老金账户总额÷计发月数。

没有交过一分钱社保,老了怎么办,能领养老金吗?
一分钱不交60岁不能领养老金,一般情况下,参保人员需要缴纳满15年的基本养老保险,才能在达到法定退休年龄后领取基本养老金。如果没有缴纳养老保险费,是无法领取养老金的。因此,如果没有缴纳养老保险费,即“一分钱不交”,是无法在60岁时领取养老金的。如果想要在退休后有稳定的养老金收入,应当按照法规参加基本养老保险并按时足额缴纳养老保险费。
(备注:数据仅供参考,具体以当地有关法规为准)
海口退休金规划
退休金
养老金
工龄工资
阳泉退休金
辽源退休金规划
杭州养老金
退休人员补差
退休金
退休金