陇南养老金的计算主要取决于三个因素:陇南的养老金基数、个人缴费比例以及缴费年限。陇南退休人员的养老金=个人账户养老金+基础养老金+过渡性养老金,本文带你算算陇南2025年退休能领多少钱?
想知道,陇南社保退休可以拿多少?我们必须掌握退休金的计算方法。退休金的数额与个人的缴费年数、缴费金额和当地的平均收入等多种因素相关。若最低缴费年限增长,同等条件下,个人的总缴费金额也会增加,这可能会导致退休金数额的提高。下面新社通小编带您了解2025年养老金的计算方法及影响因素的详情。
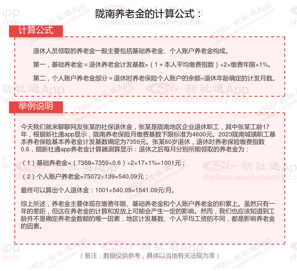
一、陇南退休人员养老金是如何计算的?举例说清楚

》新社通小编提示,“新社通app养老金计算器”可以计算养老金哦!以下是操作链接,点击即可轻松测算你的养老金!
二、陇南养老金计发基数如下:全国养老金计发基数排名前十的城市都是哪些?看看有你的城市吗?
据新社通app显示,陇南2023年养老金计发基数为7359元。上涨了282元,涨幅为3.98%。具体来说,养老金计发基数是用于计算退休人员基本养老金的重要参数,它通常与当地的社会平均工资水平紧密相关。部分在2023年上半年退休的人员的养老金待遇将进行重新计算,并补发差额部分。

养老规划
养老金计算公式
退休金计算器
退休金
养老金补发
退休工资
养老金
退休金差距
退休工资计算方法