四川广安社保退休能领多少钱?四川广安每月能拿到的钱取决于多个因素,包括缴费年限、缴费基数、社会平均工资等。本文介绍计算公式和提高待遇的方法,您可以更好地规划自己的养老生活。
四川广安退休金的计算方法是什么?据新社通app获悉,在社会保险日益完善的当今社会,除了需要对安全、健康投保,对于自己的晚年生活投保同样重要。我们通常会在15年内持续的参保养老保险,以保证在退休后能领取到相应的养老金。那么在四川广安个人缴纳养老保险可以领到多少钱呢?下面就让新社通app小编为您详细介绍一下。
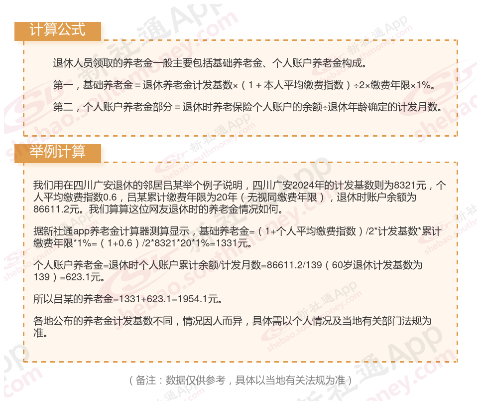
四川广安社保退休工资计算方法及公式2024年最新(计算器)

怎样查询养老金个人账户余额?职工养老保险个人账户的查询方式主要包括以下几种:?电话查询:
拨打综合服务电话“12333”进行方案咨询和信息查询。
或者直接选择拨打人社电话:区号+12333,按提示步骤进行人工的方案咨询和信息查询。支付宝查询:在城市服务中选择“社保”中的“社保查询”选项,同意相关条款后,可以查询到个人社保编号、当前所缴险种以及基本养老保险的个人账户累计储存额和记账金额。社保中心查询:
携带身份证到各区社会保险经办机构业务办理大厅查询。网上查询:
访问当地社保局或人社局的网站。
在网站上找到“个人社保查询”或“养老保险查询”等相关选项。
点击进入查询页面,输入个人的身份证号码、社保卡号或密码(初始密码通常为身份证后六位,如果已经更改过则使用更改后的密码)。
点击“查询”按钮,即可查看个人的养老保险账户余额、缴费记录等信息。自助查询机:
在社保局或社保服务大厅内,通常会有自助查询机。
插入社保卡或输入身份证号等验证信息后,按照屏幕提示进行操作即可查询养老保险的相关信息。微信查询:
打开微信,点击“钱包”。
在“腾讯服务”中找到“城市服务”。
点击进入后,可以看到“社保查询”入口。
点击进入后,输入自己的身份证号码和密码,即可查询。
退休金
海东退休金规划
银川养老金
厦门养老金
退休金
退休工资
养老金
养老金
天津养老金
养老金补发