东莞社保退休能领多少钱?本文将为您详细介绍新的养老金计算公式,并提供具体的计算步骤和示例,让您提前了解自己的养老金待遇
据新社通app获悉,随着2025年的到来,养老金的计算公式也备受关注。毕竟,养老金对于每一位退休人员来说,都是关乎生活质量的重要收入来源。
然而,许多退休人员可能并不清楚自己的养老金是如何计算得出的。养老金的计算遵循一个标准公式,这个公式在不同地区虽然会因具体数据而有所差异,但基本框架是一致的。要准确计算自己的养老金,你需要了解并代入自己的相关数据。下面随新社通app小编一起来看看每个月交那么多社保,2025年退休到底能领多少钱?
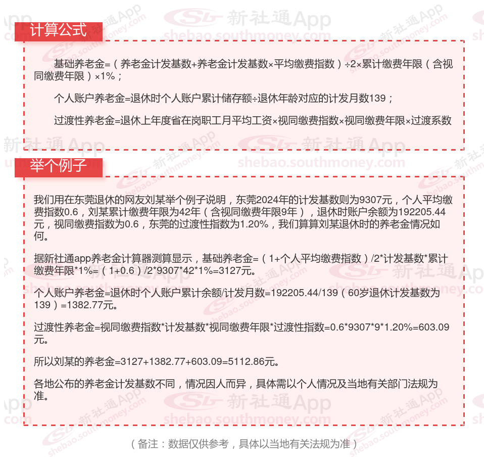
一、东莞社保交满退休可以拿多少,2024最新东莞养老金计算方法

二、个人养老金计发月数对照表
据了解,养老金计发月数是指养老金待遇计划发放的月数。目前,对于不同年龄段的退休职工,养老金计发月数有固定的法规。具体来说,60岁退休的职工,其个人账户养老金的计发月数为139个月;55岁退休的职工,计发月数为170个月;而50岁退休的职工,计发月数则为195个月。
这些计发月数是根据城镇人口平均估计寿命、退休年龄以及基金投资收益率等多种因素计算得出的。其目标是确保在退休人员去世时,其个人账户中的余额能够正好发放完毕,实现账户基金的精算自平衡。
值得注意的是,尽管自2005年以来,养老金计发月数的法规已经多年未变,但近年来,有关养老金方案和讨论一直在进行中。随着人口老龄化的加剧和经济社会的发展,未来养老金计发月数是否会有调整,还需要根据具体情况和方案变动来判断。
总的来说,了解并正确计算养老金计发月数对于确保退休职工能够享受到应有的养老金待遇具有重要意义。如果您需要更详细或具体的信息,建议咨询当地社保部门或相关机构。

退休金计算
吐鲁番养老金
养老规划
退休金计发基
社保养老金
35年退休金
养老金缴纳
退休工资计算公式
赤峰养老金