杭州社保退休能领多少钱?每月能拿到的钱取决于多个因素,包括缴费年限、缴费基数、社会平均工资等。本文介绍计算公式和提高待遇的方法,您可以更好地规划自己的养老生活。
想知道社保交满退休能领多少养老金?别再手动计算!本文拆解养老金构成(个人账户+统筹账户),并可以一键式在线计算器,轻松测算退休收入。
一、2023-2024年杭州养老保险缴费比例及基数标准一个月要交多少钱?
据新社通app显示,杭州职工养老保险最低缴费基数为:4462元;单位和个人的缴费比例分别为:15%、8%;
个人缴费金额:356.96元,单位缴费金额:669.3元,每月合计缴费:1026.26元。
(注:本文数据仅供参考,具体以当地缴费标准为准)

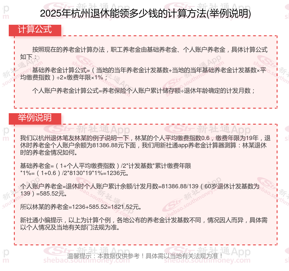
二、杭州养老金计算方法2024最新 社保退休可以拿多少

》点击新社通app养老金计算器,轻松测算你的养老金!
天津退休金规划
退休金
西藏日喀则退休金
养老金计算
广西南宁退休
新余社保
养老金计发基数
邢台养老金计算公式
企退职工养老金
养老金计算