退休2025基本养老金计算方式如下:
基本养老金=基础养老金+个人账户养老金+过渡性养老金
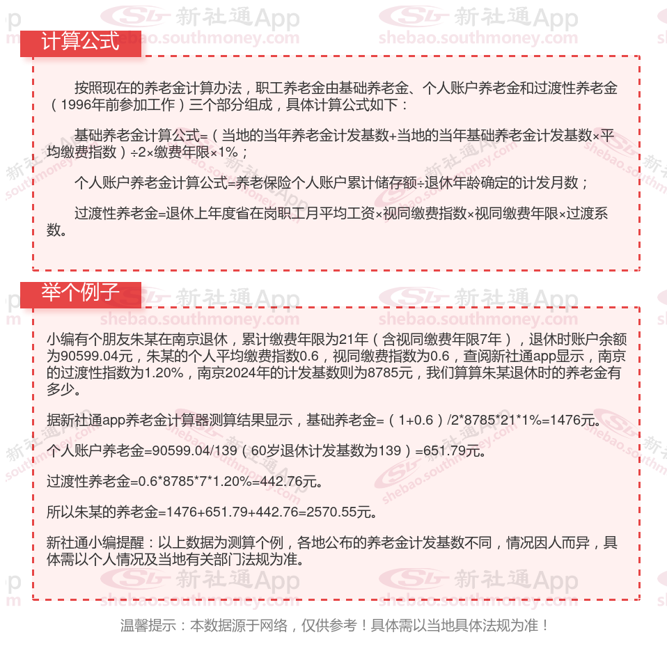
基本退休金则是由基础养老金、个人账户养老金以及过渡性养老金三个部分共同组成。
基本养老金是我们退休后最主要的收入来源,由基本养老保险基金支付。它的计算公式为:每月基本养老金=(基本养老金计发基数+指数化月平均缴费工资)÷2×缴费年限×1%。
个人账户养老金部分,等于养老保险个人账户的余额÷退休年龄确定的计发月数。

养老保险怎么缴更划算?
要使养老金缴纳最划算,需要考虑多个因素,包括个人的经济状况、年龄、健康状况、对未来养老需求的预期,以及当地的社保方案等。以下是一些看法,帮助您做出更明智的决策:
选择合适的缴费档次:
一般来说,缴费档次越高,未来领取的养老金也越多。在经济条件允许的情况下,选择较高的缴费档次可以最大化未来的养老金收益。同时,有关部门通常会对选择较高档次缴费的参保人员给予额外的有关部门补贴。
尽量延长缴费年限:
基本养老保险的缴费期限越长,未来领取的养老金就越高。因此,在可能的情况下,应尽量延长缴费年限,以获得更高的养老金待遇。
关注方案动态:
由于各地有关部门方案会不断调整,补贴方案、缴费基数、缴费比例等都可能发生变动。因此,定期关注方案变化,以便及时调整缴费计划,进一步优化养老收益。
地区差异:
不同地区的养老金方案存在差异,包括基础养老金标准、有关部门补贴方案等。在选择缴费档次和地区时,应考虑这些差异对未来养老金待遇的影响。
综上所述,养老金怎么交最划算需要综合考虑多个因素。在做出确定时,咨询当地的社保机构或专业的财务顾问以获取更具体、更个性化的。同时,也要根据自身的经济状况、年龄、健康状况以及对未来养老需求的预期来制定合理的养老规划。
(备注:数据仅供参考,具体以当地有关法规为准)
退休金计算
广州退休金
社保养老金
退休金
养老金差距
档案年龄
郑州养老金
社保养老金