兰州养老金的计算主要取决于三个因素:兰州的养老金基数、个人缴费比例以及缴费年限。兰州退休人员的养老金=个人账户养老金+基础养老金+过渡性养老金,本文带你算算兰州2025年退休能领多少钱?
在2024年12月份,消息指出,适当提高退休人员基本养老金,提高城乡居民基础养老金,也就意味着2025年,会继续调整养老金的待遇,并且实现双双增长,因为既能够调整职工养老金的待遇,也能够调整城乡居民基础养老金的待遇,最终受益的人群高达3亿人,城镇职工养老金的领取人口总数大约是1.4亿人左右,领取城乡居民养老金的人口总数大约在1.6亿人左右,这两类人群相加,最终受益的人群高达3亿人以上。
那么在我们得知,2025年继续提高退休养老金的消息以后,很多退休老人下一步的想法就是2025年的养老金,究竟会涨幅多少呢?会按照什么样的比例来进行调整呢?这可能成为了很多人所关心的一个话题。但是有一点实际情况,我们是不能够忽略的,人口老龄化社会不断加剧,也就标志着未来领取养老金的人口总数,将会进一步的加大,但同时也就意味着缴纳社保的人口总数将会进一步的下降。
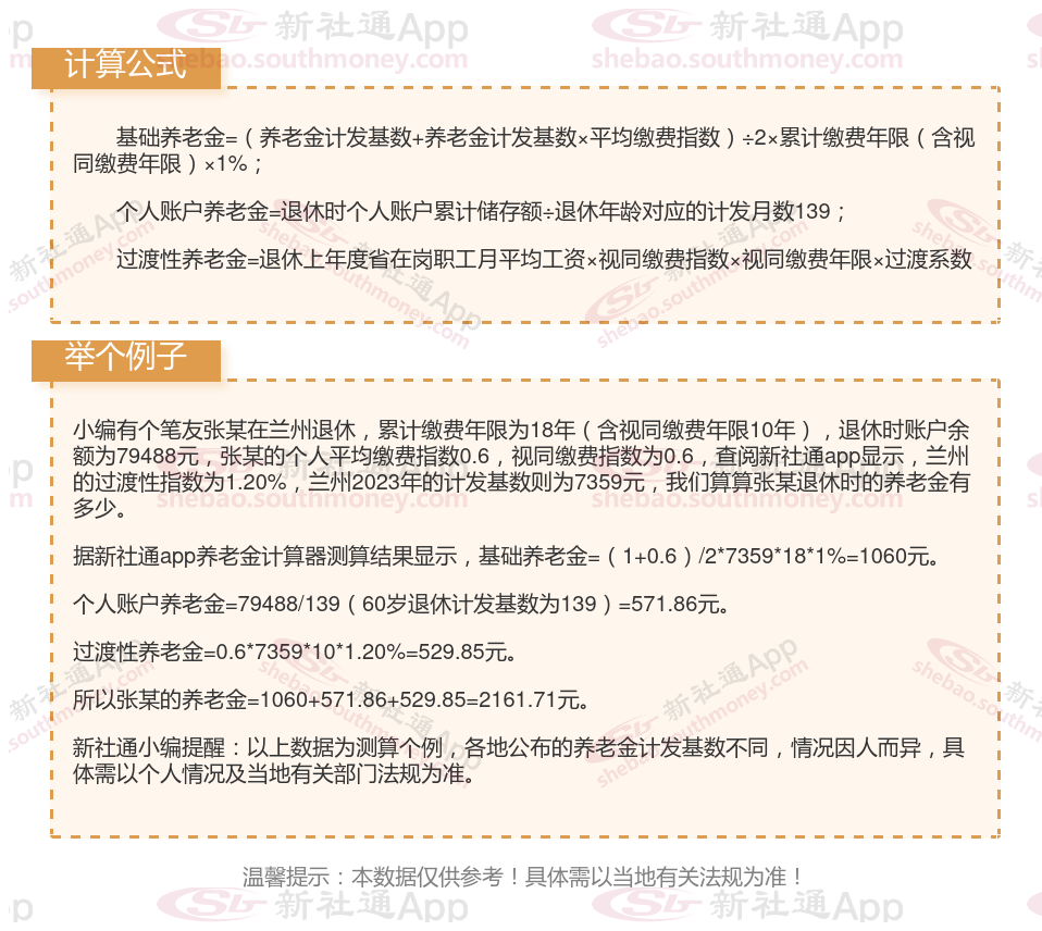
一、兰州退休人员养老金是如何计算的?举例说清楚

》新社通小编提示,“新社通app养老金计算器”可以计算养老金哦!以下是操作链接,点击即可轻松测算你的养老金!
二、兰州养老金计发基数如下:全国养老金计发基数排名前十的城市都是哪些?看看有你的城市吗?
据新社通app获悉,2023年,兰州公布了养老金计发基数,今年的养老金计发基数达到了7359元。上涨了3.98%左右。

退休金
浙江杭州养老金
青岛养老金
养老金缴纳
灵活退休金
养老金
安徽合肥养老金
养老金将补发
退休金