社会保险,其中的养老保险,按照缴费年限计算,现在没有工龄,都是按照缴费年限来计算的,缴费满十二个月为一年,在实行缴纳养老保险之前参加工作的,参加工作的年限,可以视同缴费年限。
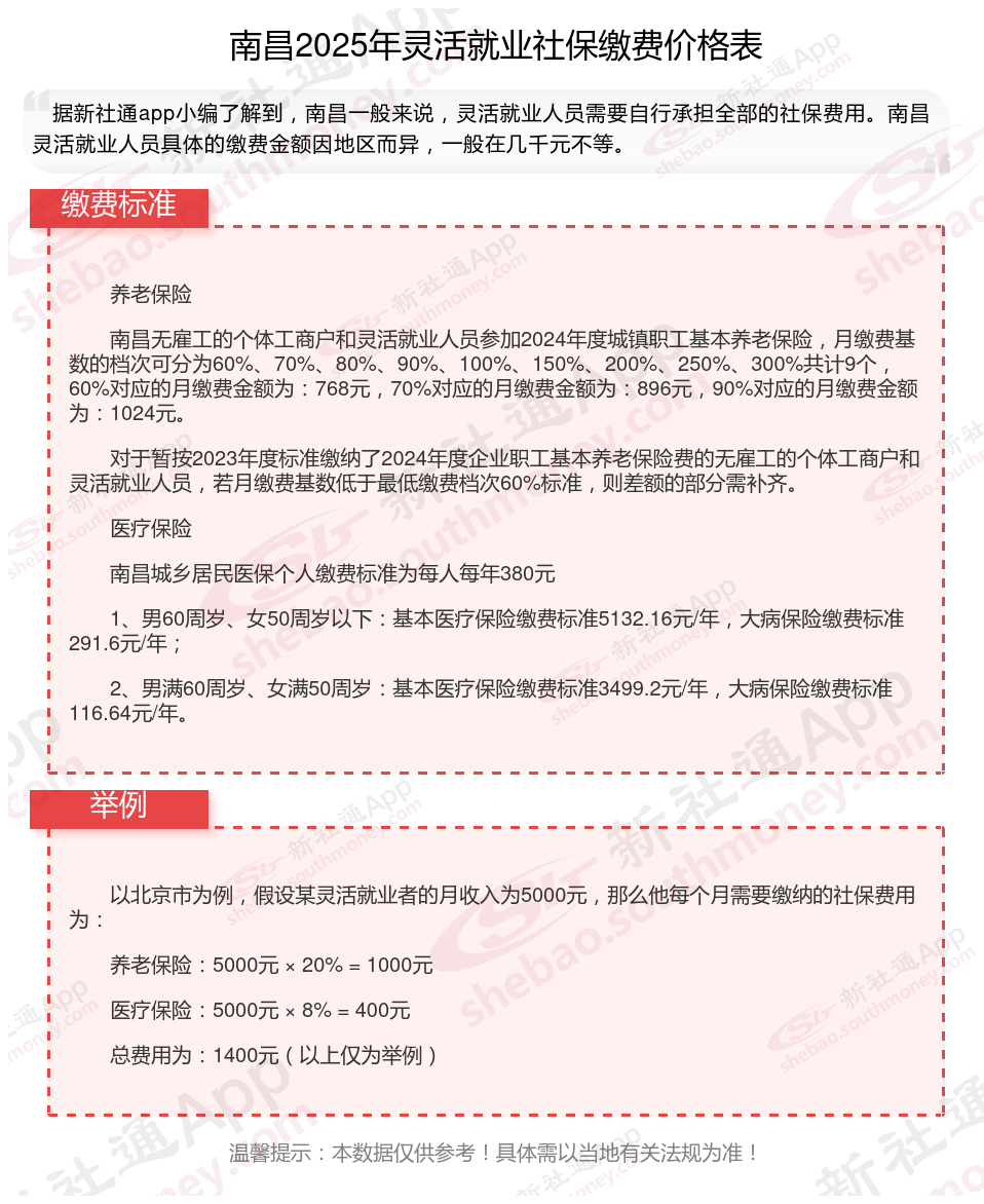
南昌灵活就业人员参保月缴费金额是多少?2024-2025年度南昌灵活就业人员社保缴费标准是多少?根据新社通app-社保缴费查询工具提供的2025社保缴费标准详情数据:

》》还不知道自己社保缴纳明细吗?点击新社通app社保计算器,查询所在城市社保缴费明细!
新社通app数据所得,数据仅供参考。
据新社通app数据显示,2024-2025年南昌灵活就业人员养老保险的缴费标准:
养老保险缴费基数的下限为3839元;养老保险缴费比例为20%。
(注:本文数据仅供参考,具体以当地缴费标准为准)
社保要交满多少年可以领养老金?
社保交满15年并且达到法定退休年龄可以领取退休金。根据《中华人民共和国社会保险法》第十六条参加基本养老保险的个人,达到法定退休年龄时累计缴费满十五年的,按月领取基本养老金。
参加基本养老保险的个人,达到法定退休年龄时累计缴费不足十五年的,可以缴费至满十五年,按月领取基本养老金;也可以转入新型农村社会养老保险或者城镇居民社会养老保险,按照法规享受相应的养老保险待遇。
法定的退休年龄为女性55周岁,男性60周岁,社保养老金即是按照这两个年龄段进行领取。
退休金计算方式是怎样的2025?
基础养老金=[(参保人员退休时全区上年度城镇单位在岗职工月平均工资+本人指数化月平均缴费工资)÷2]×缴费年限×1%。
基本养老金根据个人累计缴费年限、缴费工资、当地职工平均工资、个人账户金额、城镇人口平均预期寿命等因素确定。
个人账户养老金为:退休时个人账户累计储存额÷退休年龄对应的计发月数。
计发月数不是指某个退休人员实际领取基本养老金的月数(因为在退休时无法预计),而是根据城镇人口平均预期寿命等因素测算出来的一个假定的指标。
过渡性养老金=职工退休时当地上一年度在岗职工月平均工资×职工本人平均缴费工资指数×视同缴费年限×1.2%
增发养老金=上一年南昌在岗职工月平均工资×个人平均缴费工资指数×累计缴费年限(含视为缴费年限)×增发比例。
社保转移
崇左社保转移
铁岭社保异地转移全流程详解
个人社保补交的流程是什么?
天津社保异地转移
个人社保补交的流程是什么?
社保补缴
个人社保断缴怎么补缴?
内江社保
贵州贵阳社保补缴怎么补缴?