2025广西河池4050补贴主要针对的是年龄在40岁以上的女性和50岁以上的男性,这些人群通常因为年龄较大而面临就业困难。
4050补贴主要是针对大龄就业困难人群的社保补贴,申请条件包括年龄、就业困难、灵活就业并自费缴纳社保,需要持有失业登记证,不同地区可能有细微差别,比如农村户口的限制。那么广西河池4050灵活就业社保补贴标准是多少钱?广西河池4050社保补贴条件是什么?接下来随新社通APP小编了解一下最新资讯。
一、广西河池农村户口能领4050补贴吗?
为什么很多农村户口的朋友无法领取4050补贴?主要原因是,需要是认证的就业困难人员。
一般情况下,只有城镇户籍的人口才会被认定为就业困难人员,所以农村户口的朋友,即使自己缴纳了城镇职工社保,也无法认定为就业困难人员,那么也就不能申请4050补贴,一般来说,只有失地农民等可以申领补贴。
当然,各地区具体执行方法有所不同,需要办理的朋友可以到当地的社保部门了解详细办理要求。
最后提醒大家,目前灵活就业社保补贴并不是统一的,所以各地的补贴领取条件、标准、方式等的差异都比较大,有些地区甚至可能没有相关法规,因此大家一定要以当地公布为准。
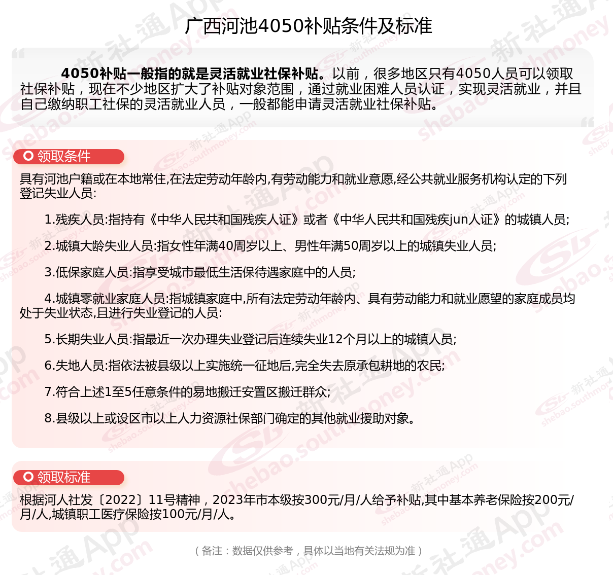
二、2025年广西河池4050社保补贴标准及条件(4050社保补贴多少钱?)

》》点击新社通app社保计算器,查询你的社保缴纳明细!
新社通app数据所得,数据仅供参考。
新疆吐鲁番社保怎么补缴
新疆吐鲁番社保怎么补缴
社保线上缴费
社保线上缴费
梧州个人如何办理社保费补缴?
梧州个人如何办理社保费补缴?
河源 补缴社保怎么补?
河源 补缴社保怎么补?
领取社保福利补贴
领取社保福利补贴