社保是指城镇职工保险,包括养老、医疗、工伤、失业和生育五险,相比农保来说,权益更加全面。
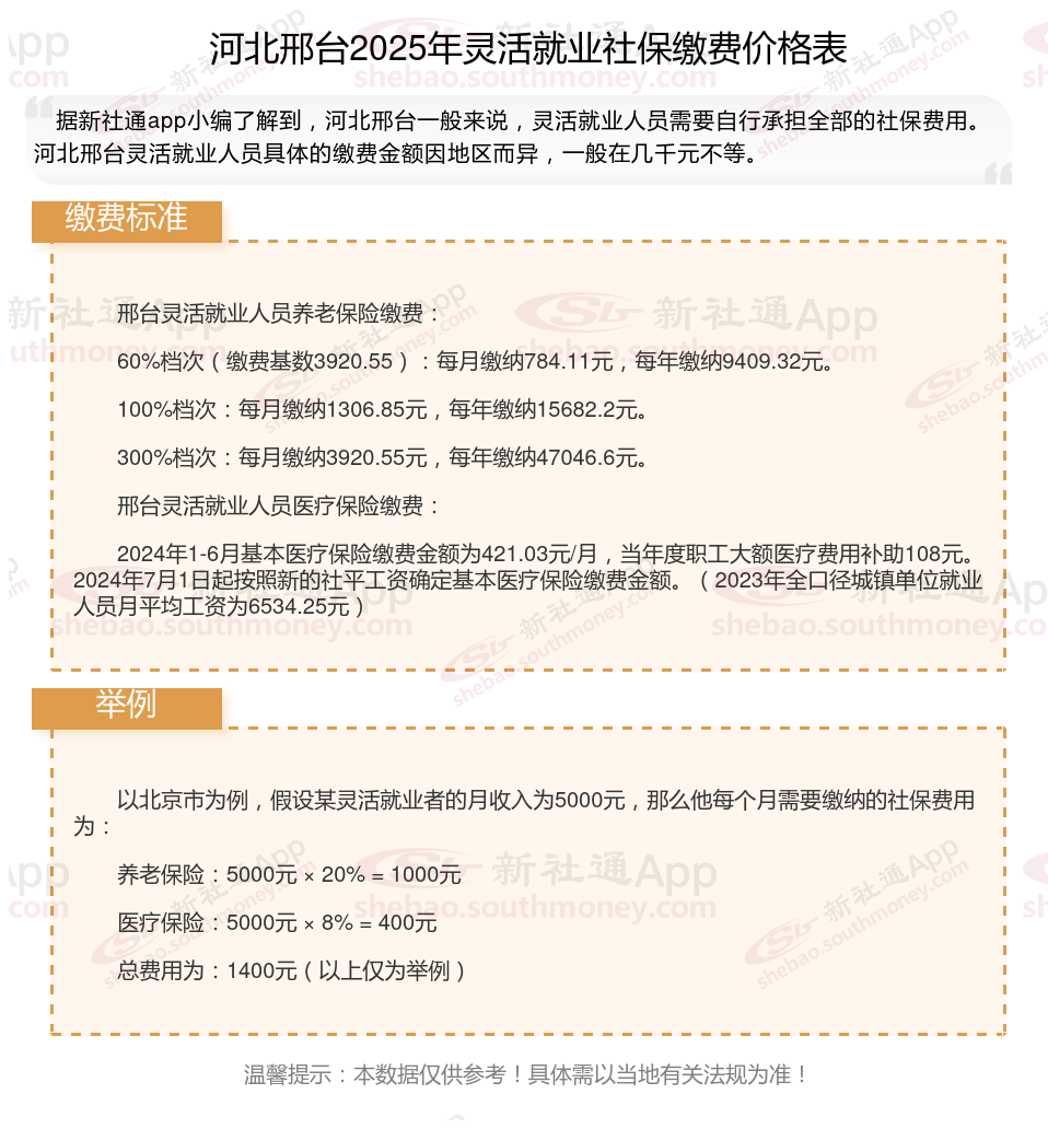
河北邢台灵活就业人员参保月缴费金额是多少?2024-2025年度河北邢台灵活就业人员社保缴费标准是多少?根据新社通app-社保缴费查询工具提供的2025社保缴费标准详情数据:

提示:若您想知道更多的社保缴纳明细,可点击下方使用查询社保计算器,新社通app还为您提供社保养老规划方案。
新社通社保计算器计算所得,数据仅供参考。
据新社通app数据显示,河北邢台灵活就业人员养老保险缴费基数2024-2025年最新标准如下:
缴费基数下限暂按不低于3920.55元/月执行。按照个人20%的缴费费率,个人养老保险缴费金额低于784.11元/月。
(注:本文数据仅供参考,具体以当地缴费标准为准)
什么是社保缴纳基数?
社保缴费基数是社会平均工资的60%至300%为缴纳基数,比如社会平均工资是1000元,缴纳的基数可以是600元至3000元。计算方法一般以上一年度本人工资收入为缴费基数。
退休后退休金计算方法2025:
基础养老金=(当地上一年度的社会平均工资×社会平均工资平均缴费指数)÷2×缴费年限×1%。
基础养老金是指从基本养老保险统筹基金中支付给退休人员的养老金,退休时的基础养老金月标准以当地上年度在岗职工月平均工资和本人指数化月平均缴费工资的平均值为基数,缴费每满1年发给1%。
个人账户养老金=总共交的养老保险/计发月数。
计发月数根据退休年龄和当时的人口平均寿命来确定。
计发月数略等于(人口平均寿命-退休年龄)X12。
目前50岁为195、55岁为170、60岁为139。
过渡性养老金是针对在养老保险法规要求前参加工作、法规要求后退休的人员设置的。其计算方式与基础养老金类似,但涉及的是法规要求前的缴费年限和缴费工资。
线上缴社保
个人社保怎么补缴
领取社保福利补贴
四川南充社保补缴怎么办理?
个人社保补交的流程是什么?
社保转移查询
甘肃天水 补缴社保怎么补?
不知线上社保咋缴费?
社保线上缴费
社保线上缴费