社会保险是一种为丧失劳动能力、暂时失去劳动岗位或因健康原因造成损失的人口提供收入或补偿的一种社会和经济体系。社会保险的主要项目包括养老保险、医疗保险、失业保险、工伤保险、生育保险。
青岛灵活就业人员参保月缴费金额是多少?2024-2025年度青岛灵活就业人员社保缴费标准是多少?根据新社通app-社保缴费查询工具提供的2025社保缴费标准详情数据:

》》》想知道自己社保缴纳多少钱吗?快来新社通社保计算器,点击下方使用!
新社通app数据所得,数据仅供参考。
据新社通app数据显示,青岛灵活就业人员养老缴费基数2024-2025年最新标准如下:
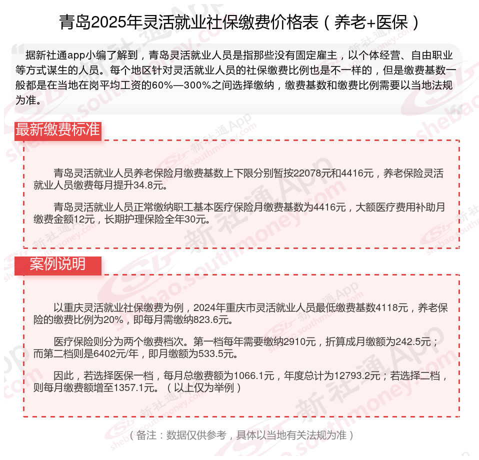
养老保险最低缴费基数为:4416元;
个人缴费比例:20%,个人缴费金额:883.2元;
(注:本文数据仅供参考,具体以当地缴费标准为准)
养老保险要交多少年才能领钱?
根据现行法规,职工的退休年龄如下:男性职工:一般情况下,退休年龄为60周岁。对于从事井下、高空、高温、特别繁重体力劳动或其他有害身体健康工作的男性职工,退休年龄为55周岁。此外,如果男性职工因病或非因工致残,经医院证明并经有关部门确认完全丧失劳动能力的,退休年龄也为55周岁。
女性职工:女性退休年龄因工作性质而异。女干部的退休年龄为55周岁,而女工人的退休年龄为50周岁。对于从事井下、高空、高温、特别繁重体力劳动或其他有害身体健康工作的女性职工,退休年龄为45周岁。因病或非因工致残的女性职工,如果经医院证明并经有关部门确认完全丧失劳动能力的,退休年龄也为45周岁。
请注意,部分女干部和具有高级职称的女性专业技术人员如本人申请,可以在年满55周岁时自愿退休。
请注意,退休年龄可能随着方案的调整而有所变化,因此,具体的退休年龄可能会根据最新的法律法规和方案而有所变动。建议您关注有关部门公布的最新方案,以获取最准确的信息。
退休金计算方法:
退休人员退休金由基础养老金和个人账户养老金组成。
基础养老金=[退休时在岗月平均工资*(1本人平均缴费指数)]/2*缴费年限*1%。
基础养老金:为缴费年限乘以1%乘以退休那一年的当地社会平均月工资。
个人养老金其计算方式为:个人账户养老金=个人养老金账户总额÷计发月数。
个人账户利息:个人账户储存额在积累过程中会产生利息,利率的高低会影响最终的账户储存额,从而影响个人账户养老金。
认证失败
个人如何办理社保费补缴?
四川资阳 补缴社保怎么补?
社保缴纳比例
个人社保是怎么补缴的?
德阳社保补缴怎么补缴?
灵活就业补贴
金华社保补缴指南
湖南益阳社保
河南郑州如何补交个人社保?