2025琼海4050补贴主要针对的是年龄在40岁以上的女性和50岁以上的男性,这些人群通常因为年龄较大而面临就业困难。
琼海4050灵活就业社保补贴是什么?今天聊一下4050补贴话题。4050补贴听起来像是一个针对特定年龄人群的社保补贴。比如女性需年满40周岁,男性需年满50周岁(以申请当年12月31日为截止日期)。那么琼海4050灵活就业社保补贴标准是多少钱?琼海4050社保补贴可以领取多少?接下来随新社通APP小编了解一下琼海4050灵活就业社保补贴的最新资讯。
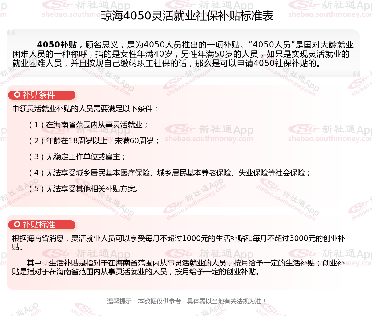
一、2025年琼海灵活就业人员多少岁可以领社保补贴?
琼海灵活就业社保补贴的年龄限制?主要包括女性满40周岁以上,男性满50周岁以上。此外,有些地区还要求女性满45周岁以上,男性满45周岁以上也可以申请灵活就业保险补贴?。
琼海4050灵活就业补贴申请条件
?年龄及残疾情况?:
女性满40周岁以上,男性满50周岁以上,以及中、重度残疾人可以申请灵活就业保险补贴?。
?就业情况?:
在社区从事家务服务并与社区居民形成服务关系的灵活就业人员。
没有固定工作单位,岗位和工作时间不固定,但能够取得收入的其他灵活就业人员。
已实现灵活就业满30日,并在户口所在区县劳动部门办理了个人就业登记的人员。
实现灵活就业并以灵活就业身份参保的符合条件的高校毕业生?。
二、2025年琼海4050社保补贴标准是多少?条件是什么?

》》还不知道自己社保缴纳明细吗?点击新社通app社保计算器,查询所在城市社保缴费明细!
新社通app数据所得,数据仅供参考。
线上社保缴费教程
广西北海 补缴社保怎么补?
社保线上缴费
社保线上缴费
灵活就业补贴
个人社保补交的流程是什么?
个人社保补交的流程是什么?
青海海东社保
灵活就业补贴
跨省要如何转社保