2024保定灵活就业4050社保补贴是一项面向特定年龄段的就业困难人群的社会保险补贴。
“灵活就业4050社保补贴”是指灵活就业困难人员社保补贴。该方案是对就业困难人员灵活就业后办理了就业登记手续并参加社会保险的,给予社会保险补贴。那么保定4050灵活就业困难人员社保补贴标准是多少?保定4050社保补贴需要符合什么条件?接下来随社保网小编了解一下最新资讯。
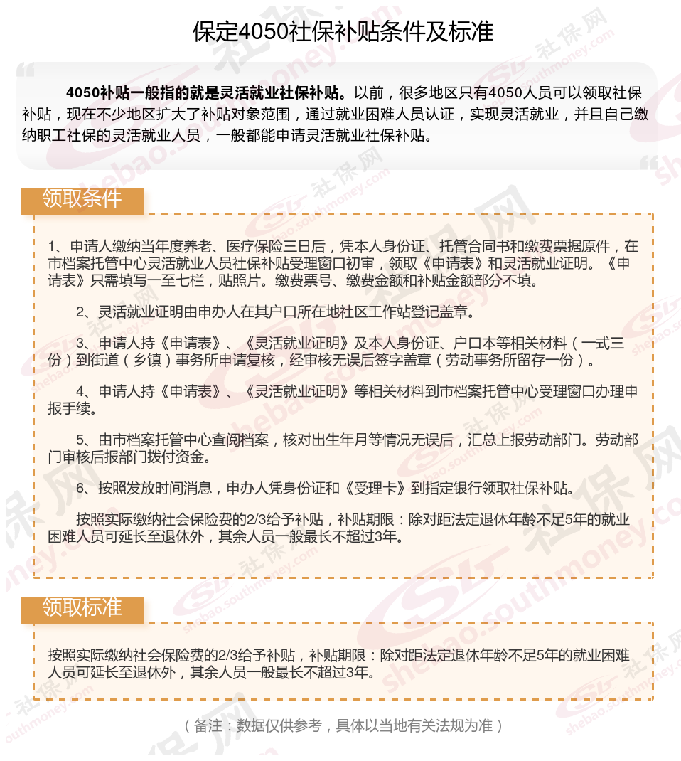
一、保定灵活就业4050社保补贴标准及条件是什么

二、保定灵活就业4050社保补贴去哪里办理?
保定灵活就业4050社保申请可以在户口所在地乡镇、街道(开发委)所属社区(村)办理。
1.申请时间:2-4月。
2.申请地点:到户口所在地乡镇、街道(开发委)所属社区(村)办理申报登记手续。
3.申请资料:《再就业优惠证》或《就业失业登记证》原件及复印件、身份证复印件、灵活就业证明1份、《审核认定表》一式两份、银行出具的加盖公章的缴纳社会保险费单据。
4050补贴
灵活就业补贴
灵活就业补贴
大庆社保缴费
鹤岗社保缴费
齐齐哈尔社保
哈尔滨社保
沧州社保缴费
廊坊社保缴费