2024西宁4050补贴主要针对的是年龄在40岁以上的女性和50岁以上的男性,这些人群通常因为年龄较大而面临就业困难。
“4050人员”是国对大龄就业困难人员的一种称呼,指的是女性年满40岁,男性年满50岁的人员,那么西宁4050灵活就业社保补贴标准是多少钱?西宁4050社保补贴条件是什么?接下来随新社通APP小编了解一下最新资讯。
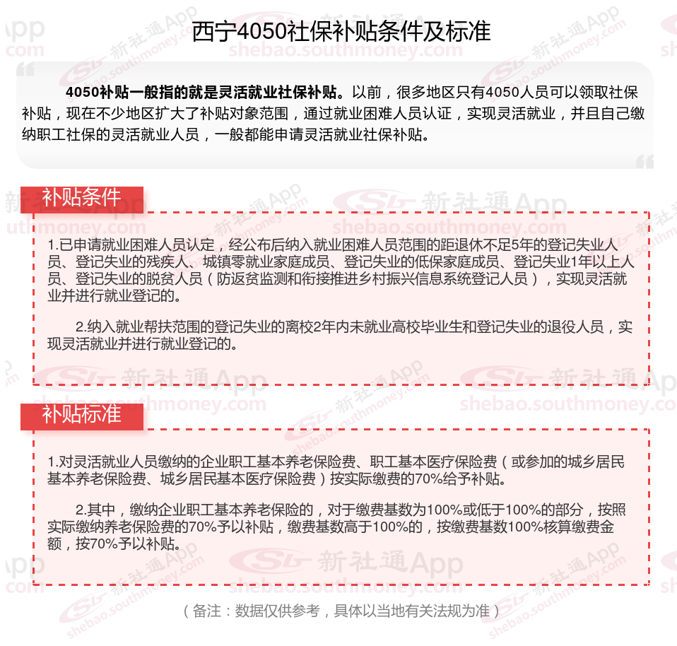
一、西宁4050社保补贴标准及条件2023-2024年

二、西宁灵活就业4050社保补贴申请流程:
申请流程:(1)符合领取条件的灵活就业人员向街道劳保机构申报就业,并凭《再就业优惠证》、社会保险缴费凭证等相关材料,向街道劳保机构提出社会保险补贴申请;
(2)街道劳保机构核实灵活就业人员的就业情况,出具灵活就业证明,并为其向当地县级以上劳保部门申请社会保险补贴;
(3)经劳保部门审核、财部门复核后,将补贴资金直接支付给本人;社会保险补贴标准按灵活就业人员实际缴纳社会保险费的一定比例计算。具体补贴方法由各、自治区、直辖市根据《资金管理通告》制定。
灵活社保缴费
4050补贴
社保缴纳
灵活就业补贴
社保缴费基数及比例
灵活就业补贴
灵活就业补贴
灵活就业补贴
社保缴纳