2024三亚灵活就业4050社保补贴是一项面向特定年龄段的就业困难人群的社会保险补贴。
“灵活就业4050社保补贴”是指灵活就业困难人员社保补贴。该方案是对就业困难人员灵活就业后办理了就业登记手续并参加社会保险的,给予社会保险补贴。那么三亚4050灵活就业困难人员社保补贴标准是多少?三亚4050社保补贴需要符合什么条件?接下来随新社通APP小编了解一下最新资讯。
一、2024年三亚4050社保补贴申请流程
申请流程:(1)符合领取条件的灵活就业人员向街道劳保机构申报就业,并凭《再就业优惠证》、社会保险缴费凭证等相关材料,向街道劳保机构提出社会保险补贴申请;
(2)街道劳保机构核实灵活就业人员的就业情况,出具灵活就业证明,并为其向当地县级以上劳保部门申请社会保险补贴;
(3)经劳保部门审核、财部门复核后,将补贴资金直接支付给本人;社会保险补贴标准按灵活就业人员实际缴纳社会保险费的一定比例计算。具体补贴方法由各、自治区、直辖市根据《资金管理通告》制定。
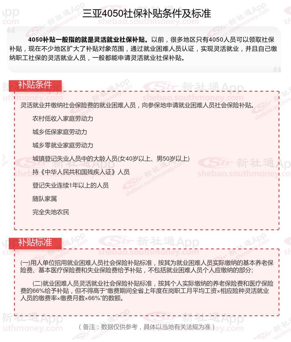
二、三亚4050社保补贴标准及条件2023-2024年,最新如下

三、4050和失业金可以一起领取吗
4050补贴和失业金在某些情况下可以同时领取,但具体情况因地区而异。在领取失业保险金期间,如果符合4050社保补贴的条件,是可以申请4050社保补贴的。然而,有些地区可能有特殊法规,在领取失业保险金期间不能领取4050社保补贴。
4050社保补贴方案主要是针对女性满40岁、男性满50岁的就业困难人员,以灵活就业形式参加社会保险的人员提供的补贴。通常补贴申领年限为三年,如果女性满45周岁,男性55周岁再申请,补贴申领可以至退休(最长年限五年)。
灵活就业补贴
灵活就业补贴
灵活就业补贴
和田社保缴纳比例
社保缴纳比例
社保缴纳
社保缴纳
4050补贴
社保缴纳基数
公司缴纳社保比例