据新社通app数据显示,珠海灵活就业养老保险缴费基数2024-2025年最新标准如下:
最低缴费基数:4546元;
个人缴费比例:20%;
(注:本文数据仅供参考,具体以当地缴费标准为准)
珠海社保缴费多少钱?下表是2024-2025年珠海社保费用明细参考,根据新社通app-社保缴费查询工具提供的最新数据如下:

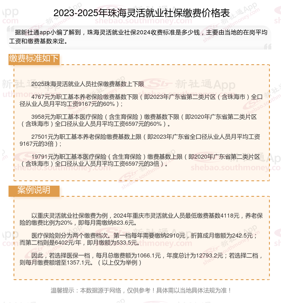
2025珠海灵活就业人员社保缴费基数上下限
4767元为职工基本养老保险缴费基数下限(即2023年广东省第二类片区(含珠海市)全口径从业人员月平均工资9167元的60%);
3958元为职工基本医疗保险(含生育保险)缴费基数下限(即2020年广东省第二类片区(含珠海市)全口径从业人员月平均工资6597元的60%)。
27501元为职工基本养老保险缴费基数上限(即2023年广东省全口径从业人员月平均工资9167元的3倍);
19791元为职工基本医疗保险(含生育保险)缴费基数上限(即2020年广东省第二类片区(含珠海市)全口径从业人员月平均工资6597元的3倍)。
灵活就业社保的缴费基数是以上年全省在岗职工月平均工资计算。
(备注:数据仅供参考,具体以当地有关法规为准)
社保缴纳
社保续交
社保缴费计算
4050补贴
养老金发放
社保缴纳
灵活就业补贴
社保缴纳比例
灵活就业补贴
社保缴费基数及比例