社保个人交需要多少钱一个月?根据新社通app-社保缴费查询工具提供的2025社保缴费标准详情数据如下:

灵活就业人员缴纳的社保费用,通常是根据当地的社保缴费基数来计算。每个地区的缴费基数都不一样,以江苏为例,2024年灵活就业的最低缴费档次是10785.6元。
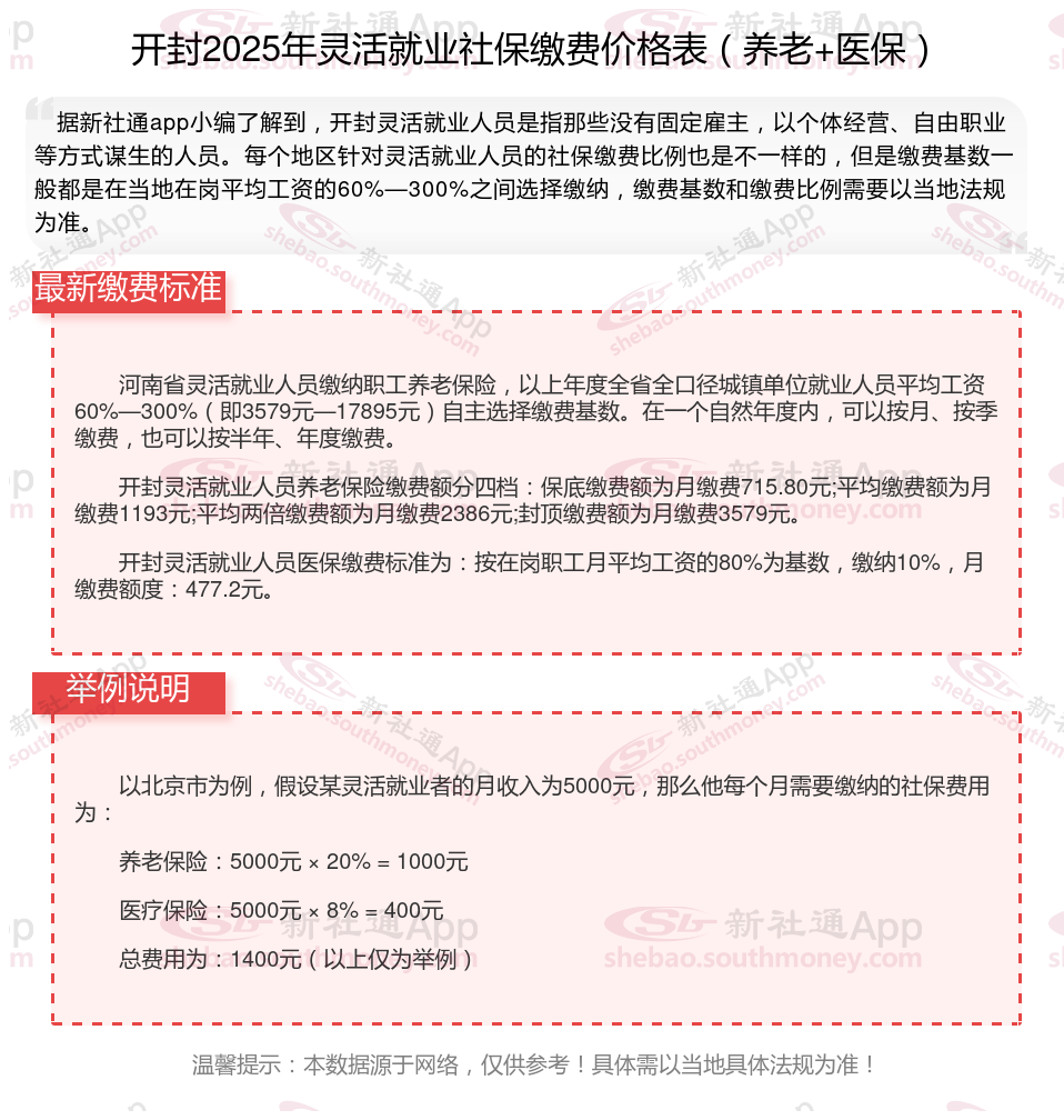
据新社通app数据显示,开封灵活就业养老保险缴费基数2024-2025年最新标准如下:
最低缴费基数:3579元;
个人缴费比例:20%;
(注:本文数据仅供参考,具体以当地缴费标准为准)
社保缴纳
灵活就业补贴
4050补贴
缴纳社保
退休养老金
眉山社保缴纳比例
社保缴纳基数
缴纳社保
退休养老金
退休工资计算方法