灵活就业人员仅需投保养老保险及医疗保险,部分地区可能允许加入失业保险。
据新社通app数据显示,齐齐哈尔企业灵活就业养老保险的缴费基数为:4206元。
缴费比例:在企业参保缴费的情况下,单位缴纳比例为16%,个人缴纳比例为8%。而灵活就业人员参保缴费的比例为个人20%。
另外,需要注意的是,这些缴费标准可能会随着时间和方案的变化而调整。为了获取最新的齐齐哈尔灵活就业养老保险缴费标准信息,建议查阅相关消息或咨询当地社保部门。总的来说,了解并遵守当地的养老保险缴费标准是每个人的责任,也是保证个人权益的重要方案。
(注:本文数据仅供参考,具体以当地缴费标准为准)
齐齐哈尔社保缴费多少钱?下表是2024-2025年齐齐哈尔社保费用明细参考,根据新社通app-社保缴费查询工具提供的最新数据如下:

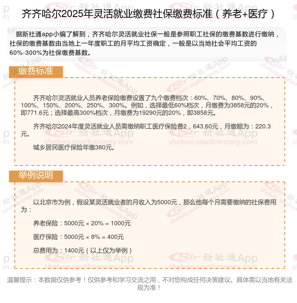
齐齐哈尔灵活就业人员养老保险缴费设置了九个缴费档次:60%、70%、80%、90%、100%、150%、200%、250%、300%。例如,选择最低60%档次,月缴费为3858元的20%,即771.6元;选择最高300%档次,月缴费为19290元的20%,即3858元。
齐齐哈尔2024年度灵活就业人员需缴纳职工医疗保险费2,643.60元,月缴额为:220.3元。
城乡居民医疗保险年缴380元。
灵活就业人员参加职工基本医疗保险的缴费基数,通常为当地上年度城镇在岗职工月平均工资的一定比例,具体比例按照各地法规要求,常见为80%。例如,若当地上年度城镇在岗职工月平均工资为5000元,那么以80%为比例计算,缴费基数即为4000元。缴费比例同样按照各地法规要求,一般在4%至8%之间。以4%为例,若缴费基数为4000元,则每月需缴纳的医疗保险费用为4000元×4%=160元,具体以当地法规要求为准。
》》还不知道自己社保缴纳明细吗?点击新社通app社保计算器,查询所在城市社保缴费明细!
新社通app数据所得,数据仅供参考。
农村的社保需要交满多少年?
社保缴纳
伊春灵活就业社保
社保缴纳基数
灵活就业补贴
灵活就业补贴
社保可以自己缴纳
养老金异地领取
养老金领取