2024年,上海的灵活就业人员社保缴费基数范围在7384元至36921元之间,养老保险的缴费比例为20%,医疗保险的缴费比例为10%。
那么,本溪灵活就业人员社保缴费标准2024-2025最新来了,交社保有什么好处?根据新社通app-社保缴费查询工具提供的2025社保缴费标准详情数据:

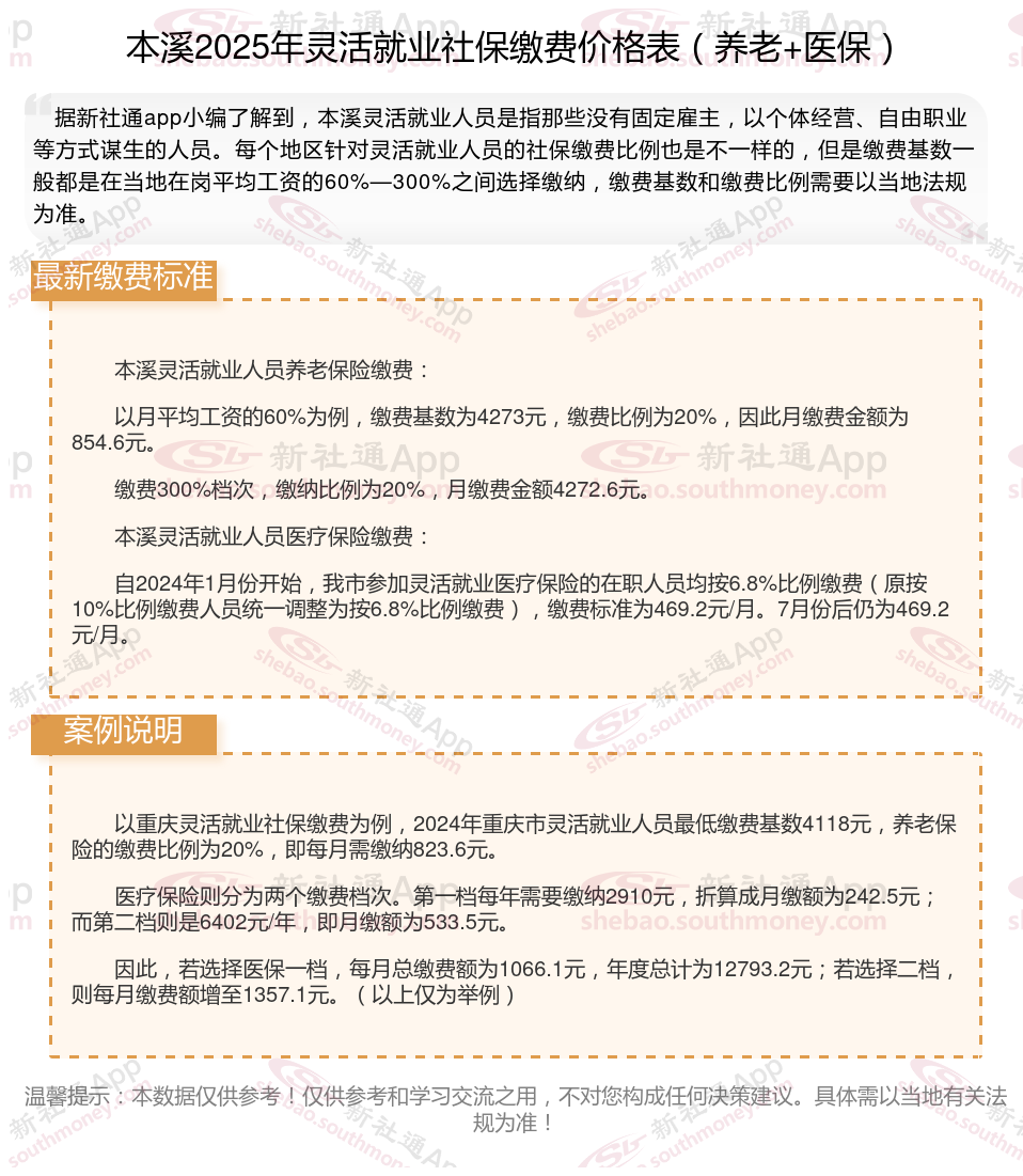
本溪灵活就业人员养老保险缴费:
以月平均工资的60%为例,缴费基数为4273元,缴费比例为20%,因此月缴费金额为854.6元。
缴费300%档次,缴纳比例为20%,月缴费金额4272.6元。
本溪灵活就业人员医疗保险缴费:
自2024年1月份开始,我市参加灵活就业医疗保险的在职人员均按6.8%比例缴费(原按10%比例缴费人员统一调整为按6.8%比例缴费),缴费标准为469.2元/月。7月份后仍为469.2元/月。
养老保险断交是不是就作废了呢?
养老保险出现断缴,参保记录不会清0。社保经办机构会保留基本养老保险关系,保存全部参保缴费记录,个人账户储存额也会连续计算利息,已缴的养老保险费不会白缴。若累计缴费满15年,达到法定退休年龄,就可以按月领取基本养老金。
社保缴纳
河南平顶山社保怎么补缴?
社保缴纳
公司缴纳社保比例
4050补贴
社保和农保
灵活社保缴费
社保缴纳
缴纳社保比例
灵活就业补贴