来宾4050灵活就业社保补贴标准如何?“4050补贴”需要以灵活就业身份参加职工养老和医疗保险,补贴标准不超过实际缴费的三分之二,最长3年,距离退休不足5年的可延长到退休。补贴对象包括国企下岗人员、低保家庭等。申请流程需要提交身份证、银行账户等。那么来宾4050灵活就业社保补贴标准是多少钱?来宾4050社保补贴条件是什么?接下来随新社通APP小编了解一下来宾4050灵活就业社保补贴标准最新资讯。
一、2025年来宾4050社保补贴标准及条件是多少?

》如何了解自己的社保缴纳明细吗?点击新社通app社保计算器,帮您计算!
新社通app数据所得,数据仅供参考。
二、2025年来宾灵活就业4050社保补贴申请流程
来宾灵活就业社保补贴的年龄限制?主要包括女性满40周岁以上,男性满50周岁以上。此外,有些地区还要求女性满45周岁以上,男性满45周岁以上也可以申请灵活就业保险补贴?。
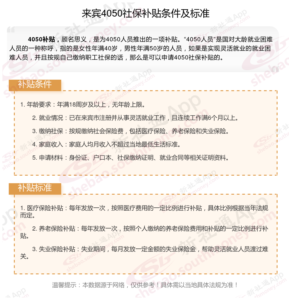
来宾4050灵活就业补贴申请条件
?年龄及残疾情况?:
女性满40周岁以上,男性满50周岁以上,以及中、重度残疾人可以申请灵活就业保险补贴?。
?就业情况?:
在社区从事家务服务并与社区居民形成服务关系的灵活就业人员。
没有固定工作单位,岗位和工作时间不固定,但能够取得收入的其他灵活就业人员。
已实现灵活就业满30日,并在户口所在区县劳动部门办理了个人就业登记的人员。
实现灵活就业并以灵活就业身份参保的符合条件的高校毕业生?。
三、来宾不可以领取灵活就业4050社保补贴的六类人:
来宾不可以领取灵活就业4050社保补贴的六类人:
1、未以灵活就业人员身份交社保;
2、非就业困难人员;
3、超出自住房,有多余商品房或车辆;
4、超出法定退休年龄的;
5、未失业登记;
6、农村户口。
三类人符合领取灵活就业4050社保补贴的标准:贫困户、低保对象、重度残疾人等三类主要就业困难人员。
不过,符合特殊情况的部分农村户口人员是可以申请的,具体要咨询当地社保部门了。
灵活就业补贴
灵活就业补贴
社保缴纳
缴纳社保
五险缴费
缴纳社保
2025年乌鲁木齐4050社保补贴新规
社保断交
缴纳社保
灵活就业补贴