灵活就业社保和职工社保的区别在于参加的险种不同、缴费基数不同、缴费比例不同、缴费主体不同、户籍限制不同、缴费意愿不同。很多没有固定工作单位的灵活就业人员为了让自己的养老、医疗等方面得到保证,选择以灵活就业身份参加职工社保。
据新社通app数据显示,拉萨灵活就业养老缴费基数明细如下:
养老缴费缴费基数为:6927.6元;
个人缴费比例:20%;
(注:本文数据仅供参考,具体以当地缴费标准为准)
社保一个月自费多少钱?灵活就业交社保划算吗?根据新社通app-社保缴费查询工具提供的最新数据如下:

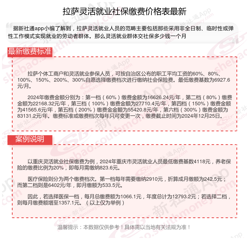
拉萨个体工商户和灵活就业参保人员,可按自治区公布的职工平均工资的60%、80%、100%、150%、200%、300%自愿选择缴费档次进行缴纳社会保险费。最低缴费基数为6927.6元/月。
2024年缴费金额分别为:第一档(60%)缴费金额为16626.24元/年,第二档(80%)缴费金额为22168.32元/年,第三档(100%)缴费金额为27710.4元/年,第四档(150%)缴费金额为41565.6元/年,第五档(200%)缴费金金额为55420.8元/年,第六档(300%)缴费金额为83131.2元/年。缴费标准或缴费档次每年只可变更一次,缴费截止时间为2024年12月25日。
灵活就业补贴
雅安社保
退休工资计算
灵活就业补贴
灵活社保缴费
4050补贴
灵活社保缴费
社保缴纳
农村社保要交多少年?