据新社通app数据显示,安庆企业灵活就业养老保险的缴费基数为:4227元。
缴费比例:在企业参保缴费的情况下,单位缴纳比例为20%,个人缴纳比例为8%。而灵活就业人员参保缴费的比例为个人20%。
另外,需要注意的是,这些缴费标准可能会随着时间和方案的变化而调整。为了获取最新的安庆灵活就业养老保险缴费标准信息,建议查阅相关消息或咨询当地社保部门。总的来说,了解并遵守当地的养老保险缴费标准是每个人的责任,也是保证个人权益的重要方案。
(注:本文数据仅供参考,具体以当地缴费标准为准)
安庆灵活就业自己交社保一个月要交多少钱?交多久可以领?根据新社通app-社保缴费查询工具提供的最新数据如下:

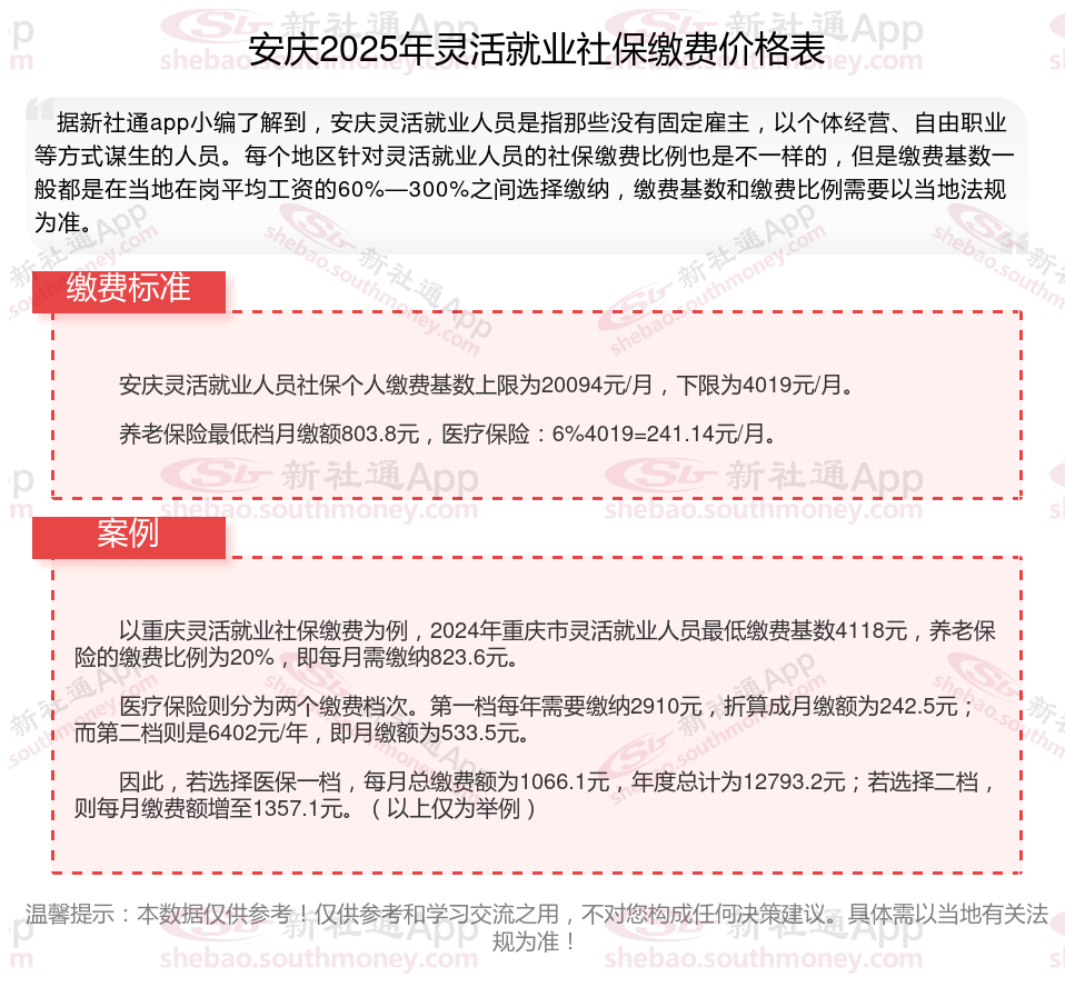
安庆灵活就业人员社保个人缴费基数上限为20094元/月,下限为4019元/月。
养老保险最低档月缴额803.8元,医疗保险:6%4019=241.14元/月。
社保缴费基数每年是怎么确定的?主要是根据上一年所在地区的社会平均月工资来确定。社会平均月工资每年都会重新计算,所以社保局就会根据上一年度的社会平均月工资,在7月进行一次社保基数的调整。
灵活社保缴费
4050补贴
失业金领取
社保缴纳
灵活社保缴费
4050补贴
缴纳社保
4050补贴
社保断交
缴纳社保比例