灵活就业社保与职工社保在缴费主体、缴费基数与金额、缴纳险种以及户籍限制等方面存在显著差异。这些差异主要源于两种社保体系的设计初衷和适用对象的不同。
据新社通app数据显示,广东佛山灵活就业养老保险缴费基数2024-2025年最新标准如下:
2025年度,全省职工基本养老保险缴费基数上限为全口径工资的300%,即26421元/月;下限为全口径工资的60%,即4546元/月。
个人缴费比例:20%;
(注:本文数据仅供参考,具体以当地缴费标准为准)
社保一个月自费多少钱?灵活就业交社保划算吗?根据新社通app-社保缴费查询工具提供的最新数据如下:

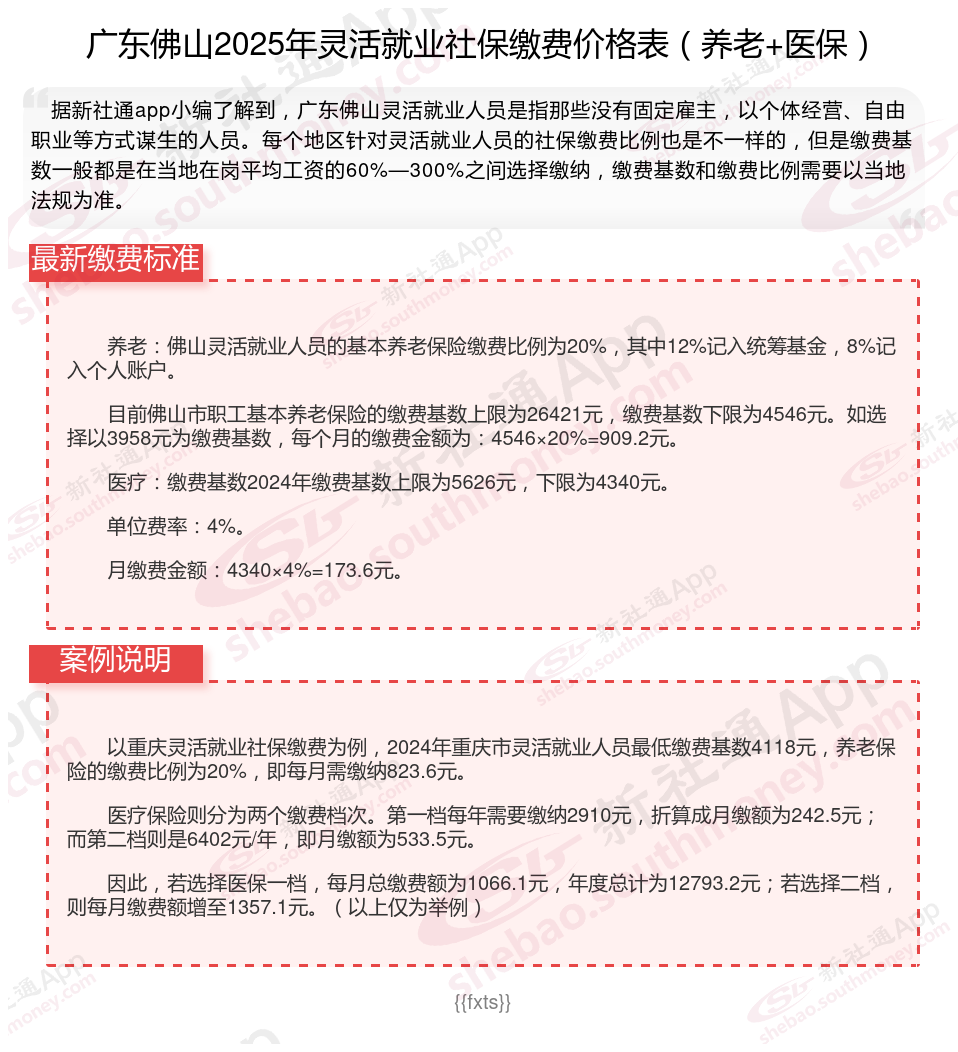
养老:佛山灵活就业人员的基本养老保险缴费比例为20%,其中12%记入统筹基金,8%记入个人账户。
目前佛山市职工基本养老保险的缴费基数上限为26421元,缴费基数下限为4546元。如选择以3958元为缴费基数,每个月的缴费金额为:4546×20%=909.2元。
医疗:缴费基数2024年缴费基数上限为5626元,下限为4340元。
单位费率:4%。
月缴费金额:4340×4%=173.6元。
社保缴纳
灵活就业补贴
农保和社保都交了怎么办
社保中断
灵活就业补贴
农村的社保需要交满多少年?
公司员工社保
灵活社保缴费
灵活就业补贴