柳州4050灵活就业社保补贴是什么?今天聊一下4050补贴话题。4050补贴听起来像是一个针对特定年龄人群的社保补贴。比如女性需年满40周岁,男性需年满50周岁(以申请当年12月31日为截止日期)。那么柳州4050灵活就业社保补贴标准是多少钱?柳州4050社保补贴可以领取多少?接下来随新社通APP小编了解一下柳州4050灵活就业社保补贴的最新资讯。
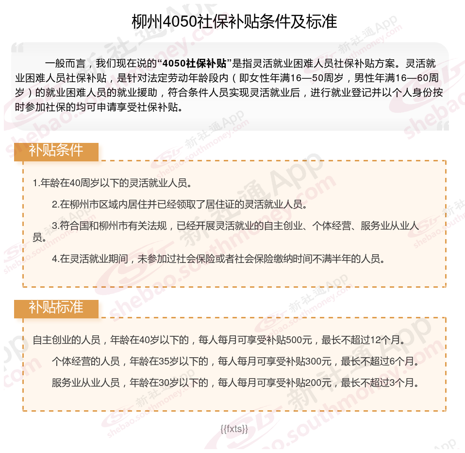
一、2023-2024年柳州4050社保补贴标准及条件,最新如下

二、柳州不可以领取灵活就业4050社保补贴的六类人:
柳州不可以领取灵活就业4050社保补贴的六类人:
1、农村户口;
2、非就业困难人员;
3、超出自住房,有多余商品房或车辆;
4、超出法定退休年龄的;
5、未失业登记;
6、未以灵活就业人员身份交社保。
三类人符合领取灵活就业4050社保补贴的标准:贫困户、低保对象、重度残疾人等三类主要就业困难人员。
不过,符合特殊情况的部分农村户口人员是可以申请的,具体要咨询当地社保部门了。
灵活就业补贴
灵活就业补贴
灵活就业补贴
社保缴纳
社保续交
灵活就业补贴
4050补贴
缴纳社保
灵活社保缴费
养老金