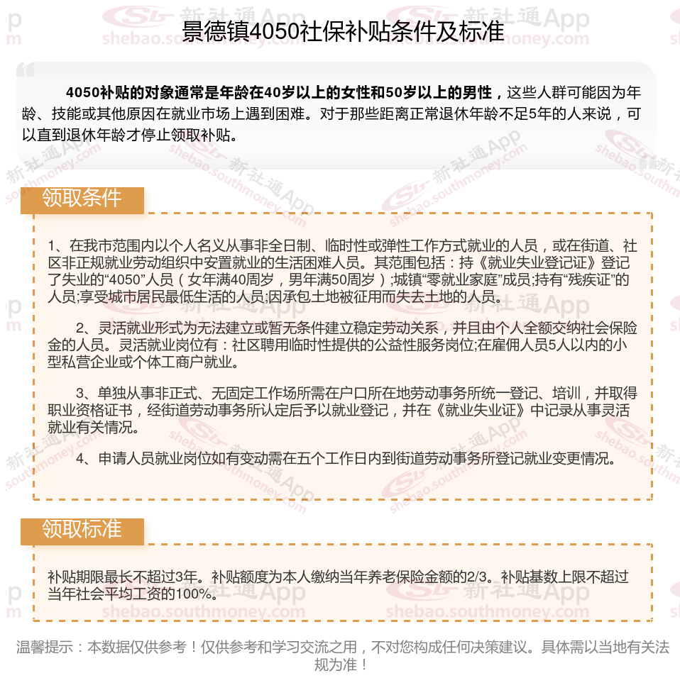
景德镇4050灵活就业社保补贴是什么?今天聊一下4050补贴话题。44050社保补贴标准据新社通app小编了解,通常,4050社保补贴包含基本医疗保险和基本养老保险两个险种,社保补贴金额为申请人实际缴纳基本养老保险和基本医疗保险金额的2/3,具体标准以当地社保局公布的数据为准!那么景德镇4050灵活就业社保补贴标准是多少钱?景德镇4050社保补贴可以领取多少?接下来随新社通APP小编了解一下景德镇4050灵活就业社保补贴的最新资讯。
一、景德镇4050社保补贴标准及条件2025年最新消息

二、2025年景德镇灵活就业4050社保补贴申请流程是怎么样的?
景德镇4050社保补贴如何办理?
1.女满40周岁以上,男满50周岁以上,具有景德镇户口,持有再就业优惠证,可到辖区社区居委会办理灵活就业人员认定。需提供:单位或户主雇佣证明、户口簿、再就业优惠证、代扣银行账号、交纳社保费的单据。(具体手续向社区居委会咨询)。
2.凭认定完的《景德镇市灵活就业人员认定申请表》原件、复印件,个人身份证或户口簿原件到地税局办税服务中心办理“4050”补贴对象参保手续,养老保险、失业保险两个险都必须参保。
3.每个月都必须到银行打印当月交纳的社保费单据。
4.于每季度的第一个月的前七个工作日到街道劳动事务所申请补贴,凭缴费单据、灵活就业认定证明、再就业优惠证、银行账户,由街道汇总后,将社保补贴直接划拨到个人银行账户。
景德镇4050社保补贴办理所需材料:
1、《灵活就业人员社保补贴申请表》原件;
2、《灵活就业证明》(一张原件,一张复印件);
3、申办人第二代身份证和户口本复印件;
4、《档案托管合同书》复印件;
5、从其他公共托管机构转移到市档案托管中心的申请人需提供往年度社保补贴享受情况证明。
社保缴费基数及比例
灵活就业补贴
唐山灵活就业
退休金和养老金区别
灵活就业补贴
灵活就业补贴
社保缴纳
4050补贴
灵活社保缴费
灵活就业补贴